Este proyecto tiene una infinidad de aplicaciones interesantes. Podemos usarlo para liberar un sistema de alarma, permitiendo así nuestra entrada en casa, podemos también usarlo para temporizar luces de entrada, cerraduras eléctricas, e incluso el accionamiento de electrodomésticos, como por ejemplo un ventilador, un sistema de aire acondicionado, un horno eléctrico, etc.
Al conectar el temporizador descrito a un sistema de extractor, puede mantenerlo accionado por 10 o 15 minutos cuando llegue, eliminando así olores desagradables que se acumulan en una casa cerrada, como por ejemplo los olores de cigarrillo o moho. Al final de este tiempo, el sistema extractor se apaga automáticamente, ahorrando energía.
Acoplado a las luces de entrada permite que salgamos con el ambiente iluminado, después de lo cual, las lámparas principales se apaga, quedando sólo una, con menor consumo, esperando por nuestra vuelta.
Acoplado a una licuadora permite la programación del tiempo de accionamiento en la preparación de algún alimento sin que preocupemos en apagarlo.
En la sala de TV, le permite encender las luces con el simple toque, dando tiempo para que usted se acomode y se prepare para ver sus programas favoritos. Cuando estés alojado, las luces se apagarán automáticamente para que disfrutes mejor de tu TV.
El circuito es simple y tiene un consumo bastante bajo de energía, lo que permite que permanezca constantemente encendido sin problemas de aumentos excesivos en la cuenta de energía. Por otro lado, puede ser accionado por sensores magnéticos, micro-switches, y otros circuitos sensores del tipo que describimos en este sitio. Este accionamiento por sensores permite que sea utilizado como detector de intrusos, visitas, alarmas y muchos automatismos interesantes.
FUNCIONAMIENTO
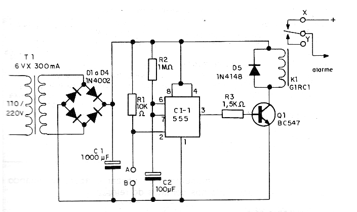
En la figura 1 tenemos el diagrama del temporizador.
Cuando presionamos S1 el monoestable 555 es disparado y su salida pasa a presentar una tensión que satura el transistor. En este momento el relé es activado, accionando o desactivando algún dispositivo externo, como por ejemplo, conectando una campana o apagando una alarma.
El tiempo en que el relé permanece energizado, y por lo tanto, que la salida del 555 permanece con tensión, depende de R2 y C2. El valor máximo indicado para R2 está alrededor de 2,2 M ohms y el valor máximo para C2 es de 2200 uF. En este caso podemos obtener una temporización máxima de 1 hora aproximadamente. Para valores menores podemos cambiar R2 por un potenciómetro del mismo valor en serie con una resistencia de 10K ohmios. No recomendamos que los condensadores mayores que 2200 uF sean usados, pues sus fugas pueden hacer inestable e impreciso el funcionamiento del aparato.
La alimentación viene de una fuente con transformador, 4 diodos y un capacitor de filtro. El sensor de disparo se conecta entre los puntos A y B.
MONTAJE
La figura 2 muestra la construcción de este proyecto con base en placa de circuito impreso.
El transformador tiene devanado secundario de 6V con al menos 300 mA. El circuito integrado se monta en zócalo y el relé utilizado depende de la corriente a controlar. El tipo indicado tiene una corriente de contactos de 10 ampères.
Los resistores son de 1 / 8W o más y los electrolíticos tienen tensiones de trabajo indicadas en la relación de material. El conjunto cabe en una caja plástica y el sensor puede ser conectado por hilos largos sin problemas.
USO
Para probar basta interconectar por un instante los puntos A y B. si usamos un interruptor de presión en este punto basta presionarlo por un instante. El relé debe cerrar sus contactos y así permanecer por cierto tiempo.
Comprobado el funcionamiento es sólo utilizar el aparato, conectando el dispositivo a ser controlado en los contactos del relé
Lista de Materiales
CI-1 – 555 – circuito integrado
Q1 – BC547 – transistor NPN
D1 a D4 – 1N4002 – diodos
D5 – 1N4148 – diodo
Resistores (1/8W -5%)
R1 – 10k
R2 – 1 M
R3 – 1k5
Capacitores
C1 – 1 000 uF x 12 V
C2 – 100 uF a 1 000 uF x 12 V
T1 – Transformador – 6 V x 300 mA
K1 – Relé – 6 V
Vários:
Caja plástica, placa de circuito impresso, hilos, soldadura, etc.





