Este es un proyecto para ser agregado a diversos otros que describimos en este sitio, posibilitando el control temporizado de diversos tipos de cargas. La temporización puede variar entre unos segundos hasta más de 15 minutos y podemos dar varios ejemplos de aplicación.
Acoplado a una campanilla puede mantener la luz del lugar encendida por un determinado tiempo, no dejando las "visitas" en la oscuridad.
Acoplado a un sistema de sensores puede mantener una luz de aviso activada o un sistema de ventilación. Por ejemplo, conectado a un detector de humo puede, al mismo tiempo que dispara una alarma, mantener un sistema de extracción conectado.
Acoplado a una cerradura eléctrica se disparará cuando se abra y al mismo tiempo mantendrá la iluminación del lugar activada por un tiempo determinado.
La alimentación del circuito es hecha por la red de energía y el relé usado puede controlar cargas de hasta 10 ampères. En realidad, la misma fuente del módulo puede ser usada para comandar hasta 3 otros iguales, extendiendo así la utilidad del aparato.
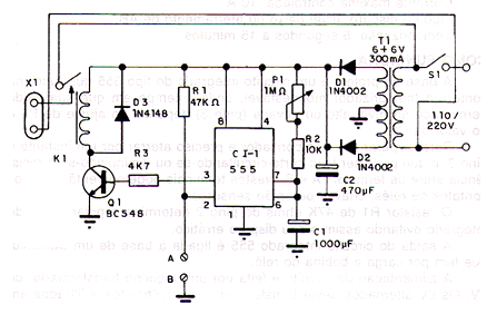
La temporización se ajusta en función de la aplicación, de una manera sencilla: a través de un trimpot. En la figura 1 tenemos el diagrama completo del módulo. El transformador podrá ser cambiado por uno de 12 V si el montador desea usar relé de 12 V.

El disparo puede ser hecho tanto por circuitos lógicos, con un nivel bajo en la entrada AB como por medio de relé, reed-switch o aún sensores resistivos conectados entre estos puntos. Para sensores resistivos, el ajuste de sensibilidad se hace cambiando el resistor de 47K ohms en serie por un potenciómetro o trimpot de 1 M ohms en serie con una resistencia de 2,7K ohmios, esto para sensores con resistencias entre 10K ohms y 100K ohms en el punto de disparo.
Características:
Tensión de alimentación: 110/220 VCA
Consumo en reposo: menos de 5 W
- Corriente máxima controlada: 10 A
Tipo de disparo: nivel bajo o puesta a tierra de AB
Temporizador: 5 segundos a 15 minutos
COMO FUNCIONA
La base del proyecto es un circuito integrado del tipo 555 que funciona como un temporizador monoestable, donde el tiempo en que su salida permanece en el nivel alto o activada (pin 3) depende del ajuste de P1 y del valor de C1.
Para disparar este temporizador es necesario aterrizar por un instante el pin 3, lo que se puede hacer cortocircuitando o disminuyendo la resistencia entre las terminales A y B. en estas terminales podemos entonces conectar los contactos de relés, llaves o entonces sensores.
El resistor R1 de 47K ohms del pino 2 determina la polarización del integrado evitando así su disparo errático. La salida del circuito integrado 555 se conecta a la base de un transistor que tiene por carga la bobina del relé.
La alimentación del circuito se realiza por un pequeño transformador de 6 V. Los 6 V alternados de este transformador son rectificados y filtrados antes de servir de alimentación para el circuito.
El transformador es importante porque garantiza un buen aislamiento del módulo en relación a la red de energía, lo que hace su uso seguro con cualquier tipo de interfaz o dispositivo que va a ser controlado.
Una aplicación directa del módulo es como una alarma, que se disparará en el momento en que un interruptor conectado entre A y B esté cerrado.
MONTAJE
La disposición de los componentes en una placa de circuito impreso, con los componentes externos también indicados, se muestra en la figura 2.

Es interesante utilizar un zócalo para el circuito integrado, y el transformador debe tener bobinado primario conforme la tensión de la red de energía local. La corriente de secundario de este transformador no es crítica, pudiendo quedar en el rango de 200 a 500 mA, sin problemas.
Los resistores son de 1 / 8W y para alimentación de 6V los condensadores electrolíticos deben tener una tensión de trabajo de al menos 12V.
P1 es un potenciómetro común o trimpot y los diodos admite equivalentes, así como el relé. Los relés más pequeños pueden ser usados, siempre y cuando se respeten los límites de corriente de sus contactos.
El transistor también admite equivalentes, ya que prácticamente cualquier tipo NPN de uso general puede ser usado en este aparato.
PRUEBA Y USO
Para probar el aparato debemos conectarlo a la red de alimentación y en la toma X1 una carga cualquiera, como por ejemplo, una lámpara común. Ajustamos inicialmente P1 para el tiempo mínimo, es decir, colocamos este componente en su posición de mínima resistencia.
Conectando a través de un hilo, momentáneamente, el punto A al punto B, el relé debe cerrar sus contactos accionando la carga externa, por un tiempo de algunos segundos. Ajuste después P1 para un tiempo un poco mayor y repita la operación de disparo para verificar el funcionamiento.
Comprobado el funcionamiento es sólo usar el aparato. Entre A y B conectamos el dispositivo de accionamiento y en la toma X1 el dispositivo que debe controlarse.
Lista de Materiales
CI-1 – 555 – circuito integrado
Q1 – BC548 – transistor NPN
D1, D2 – 1N4002 – diodos rectificadores
D3 – 1N4148 – diodo de uso general
Resistores (1/8 W)
R1 – 47k
R2 – 10 k
R3 – 4k7
P1 – 1 M – trimpot o potenciómetro
Capacitores:
C1 – 1 000 uF x 12 V
T1 – Transformador 6 + 6 V x 200 mA
X1 – Toma de alimentación



