Este simple intermitente puede alimentar lámparas con cadenas hasta 1 A con alimentación de 12 V. Podemos usarlo en señalización, decoración, sistemas de alerta, etc.

El circuito es bastante simple, ya que utiliza sólo un circuito integrado y un transistor de potencia como base, pudiendo ser realizado el montaje de una forma bastante compacta para aplicaciones móviles.

El transistor de potencia puede controlar fácilmente lámparas de hasta 1 A. La frecuencia de los pulsos luminosos se puede ajustar en una amplia gama de valores. No hay componentes críticos, lo que facilita su realización práctica.

 

 

Como funciona

 

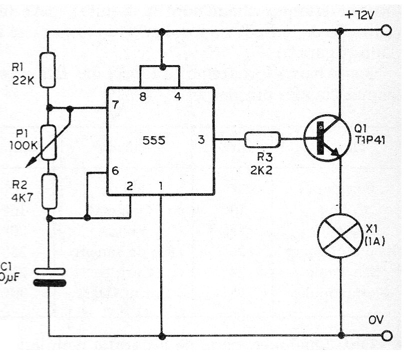
Un circuito integrado 555 se conecta como asequible de baja frecuencia, excitando directamente un transistor NPN de potencia. La frecuencia es determinada por el potenciómetro, R1, R2 y C1. En la sección de matemáticas del sitio se puede calcular la frecuencia de este circuito.

 

 

Montaje

 

En la figura 1 tenemos el diagrama completo del intermitente y en la figura 2 la sugerencia de placa de circuito impreso para el montaje.

 

Figura 1 - Diagrama del intermitente
Figura 1 - Diagrama del intermitente | Clique na imagem para ampliar |

 

 

Figura 2- Placa de circuito impreso para el montaje
Figura 2- Placa de circuito impreso para el montaje | Clique na imagem para ampliar |

 

 

El transistor debe estar dotado de un radiador de calor. El circuito también funciona con lámparas y alimentación de 6 V.

Para probar el circuito, basta con conectar la alimentación y ajustar la frecuencia en P1. No utilice lámparas de más de 1 A.

 

 

Lista de material

 

CI-1 - 555 - circuito integrado

Q1- TIP41 - transistor NPN de potencia

P1- 100 k ohms - trimpot

C1- 10 uF x 16 V o más - condensador electrolítico

R1 - 22 k ohms x 1/8 W - resistor - rojo, rojo, naranja

R2 - 4,7 k ohms x 1/8 W-resistor - amarillo, violeta, rojo

R3 - 2,2 k ohms x 1/8 W-resistor - rojo, rojo, rojo

X1- Lámpara de 12 V hasta 1 A

Varios: placa de circuito impreso, radiador de calor para Q1, hilos, soldadura, etc.