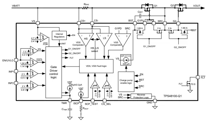
El controlador de lado alto inteligente TPS4810-Q1 de Texas Instruments es un dispositivo de IQ bajo de 100 V que es compatible pin a pin con el controlador TPS1210-Q1. Este controlador TPS4810-Q1 es ideal para sistemas de 12 V, 24 V y 48 V. Admite y protege cargas con tensiones de alimentación negativas de hasta -65 V. Incluye dos potentes controladores de compuerta de 2 A (fuente y drenador) con entradas de control independientes (INP1, INP2) para controlar MOSFET consecutivos en una configuración de fuente común. El controlador TPS4810-Q1 está calificado como AEC-Q100 para aplicaciones automotrices.




