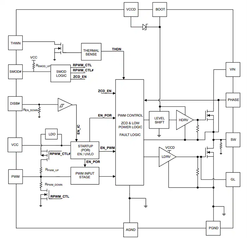
El controlador/MOSFET integrado NCP402045 de ON Semiconductor integra un controlador MOSFET, un MOSFET de lado alto y un MOSFET de lado bajo en un solo paquete. El componente está optimizado para aplicaciones de conversión de energía CC-CC de alta corriente. Con capacidades de conmutación rápida, bajas pérdidas de conducción y un alto nivel de integración, este dispositivo ayuda a optimizar la eficiencia del sistema mientras minimiza los problemas de gestión térmica. La solución integrada NCP402045 de ON Semiconductor reduce enormemente los parásitos del paquete y el espacio en la placa en comparación con una solución de componentes discretos.




