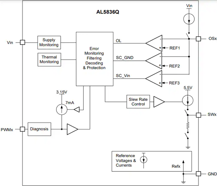
El controlador PWM de tres canales independientes AL5836Q de Diodes Incorporated es un controlador de grado automotriz que ofrece una excelente estabilidad de temperatura y control de salida de encendido/apagado con capacidad de detección de corriente. El controlador tiene pines de control PWM1, PWM2 y PWM3 con capacidades individuales de atenuación PWM y de informe de fallas. Las entradas PWM admiten un rango de tensión de modo común de -40 V a 50 V, que cubre condiciones de arranque en frío y descarga de carga. El controlador AL5836Q tiene un amplio rango de voltaje de entrada de 3,5 V a 50 V y una fuente de alimentación LED externa. La corriente promedio en cada cadena de LED se puede regular con opciones adecuadas para el ciclo de trabajo y la tensión de la batería. El AL5836Q está disponible en el paquete TSSOP-14 y es de grado automotriz, calificado AEC-Q100 Grado 1 y admite la documentación PPAP. Las aplicaciones típicas incluyen luces de posición, luces de circulación diurna (DRL), luces antiniebla, luces de freno superiores centrales (CHMSL), señales de giro y módulos de iluminación LED.




