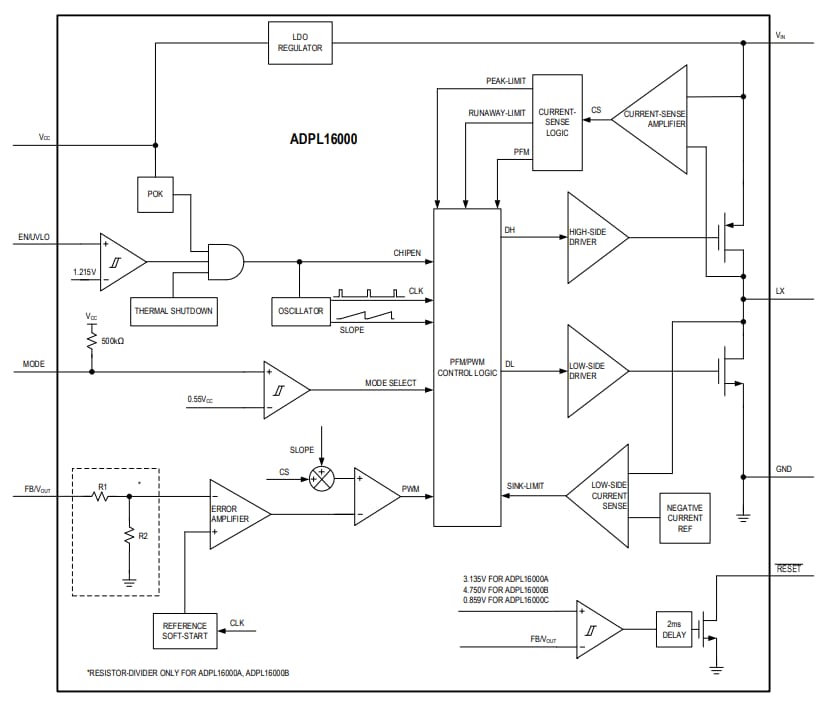
Los convertidores CC-CC ADPL16000 de Analog Devices Inc. son convertidores CC-CC síncronos de alto voltaje y alta eficiencia con MOSFET integrados. Estos convertidores reductores funcionan en un amplio rango de tensión de entrada de 4,5 V a 60 V. Los convertidores ADPL16000 pueden suministrar hasta 400 mA y generar tensiones de salida de 0,9 V a 0,89 x Vin. Estos convertidores CC-CC cuentan con la flexibilidad de admitir múltiples líneas en un sistema y operar de manera confiable en entornos industriales hostiles. Los dispositivos utilizan una arquitectura de control de modo de corriente máxima con un pin MODE utilizado para operar el dispositivo en control de modulación de ancho de pulso (PWM) o modulación de frecuencia de pulso (PFM). Estos convertidores están disponibles en un paquete TDFN-CU compacto de 2 mm x 2 mm y 8 pinos. Los convertidores ADPL16000 son ideales para sensores industriales, bucles de corriente de 4 mA a 20 mA, control de edificios y HVAC, reemplazo de LDO de alto voltaje y punto de carga (POL) de uso general.




