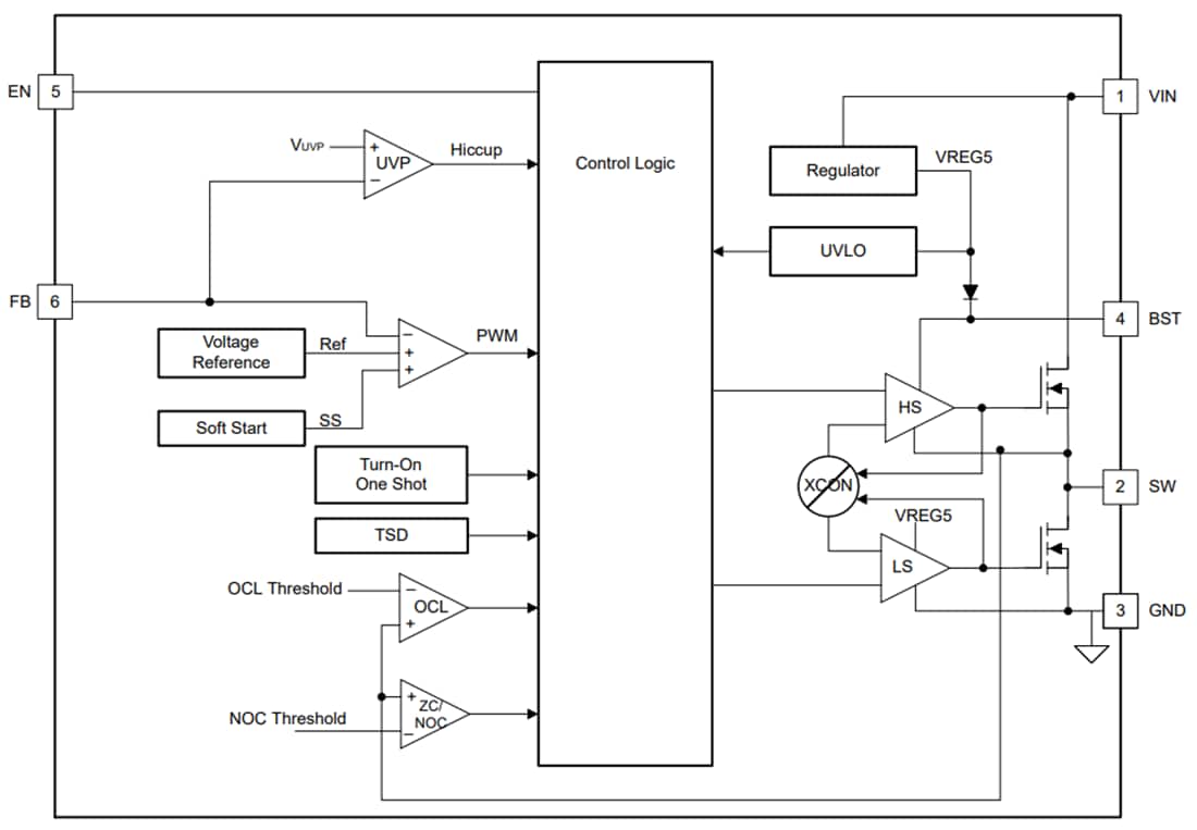
Los convertidores reductores síncronos TPS56124x de Texas Instruments son convertidores reductores síncronos simples y fáciles de usar con voltajes de entrada que varían de 4,2 V a 17 V y admiten hasta 1 A de corriente continua. El dispositivo está diseñado para funcionar con un número mínimo de componentes externos y corrientes de espera bajas. Este dispositivo de fuente de alimentación de modo conmutado (SMPS) emplea el modo de control D-CAP3. Esta característica proporciona una respuesta transitoria rápida y admite capacitores de salida de resistencia en serie equivalente (ESR) baja, como capacitores cerámicos de ESR ultrabaja y capacitores de polímero especiales sin componentes de compensación externos.




