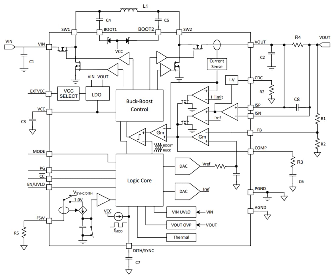
El convertidor reductor-elevador totalmente integrado TPS551892-Q1 de Texas Instruments es un convertidor reductor-elevador síncrono optimizado para convertir la tensión de la batería o del adaptador en rieles eléctricos. El TPS551892-Q1 integra cuatro conmutadores MOSFET, lo que proporciona una solución compacta para diversas aplicaciones. El TPS551892-Q1 es capaz de suministrar una tensión de entrada de hasta 27 V. El TPS551892-Q1 puede suministrar 60 W desde una entrada de 12 V cuando funciona en modo de refuerzo. Es capaz de entregar 45 W a partir de una tensión de entrada de 9 V.




