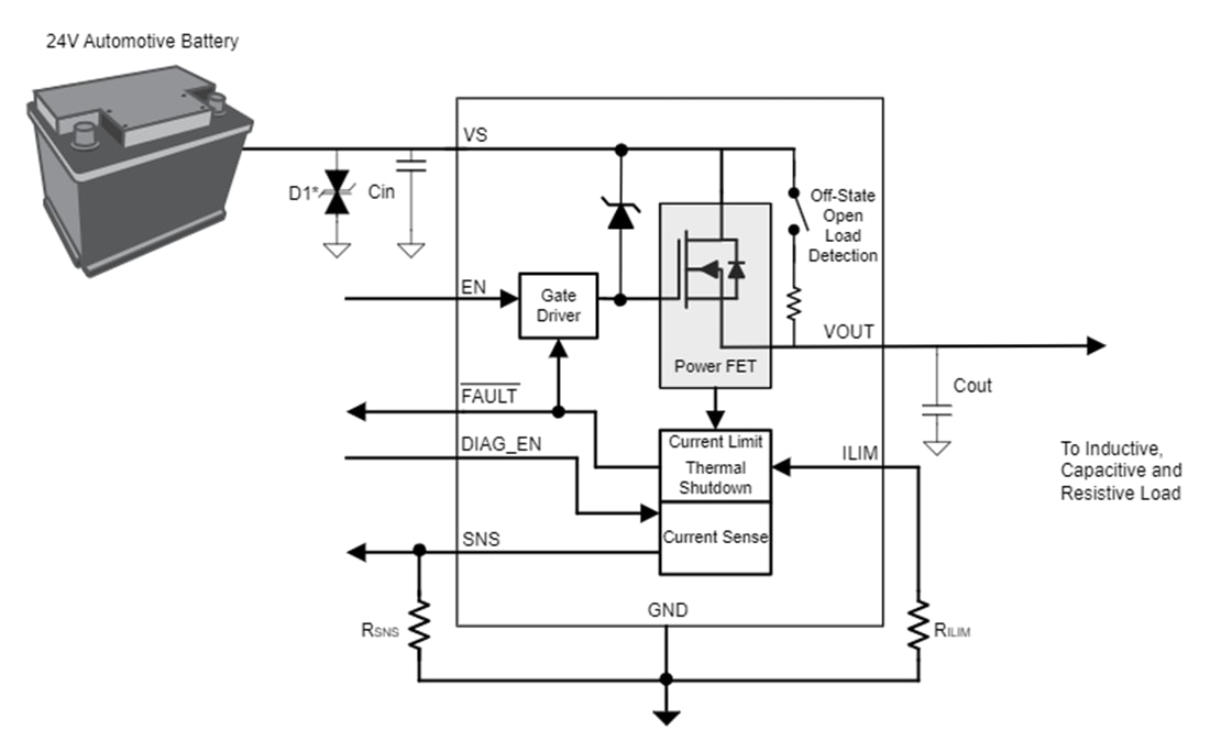
El interruptor inteligente de lado alto de un solo canal TPS1HTC100-Q1 de Texas Instruments es un interruptor inteligente de lado alto con un FET de potencia NMOS integrado y una bomba de carga diseñado para cumplir con los requisitos de los sistemas de baterías automotrices de 24 V (83 mΩ) que minimiza la disipación de energía del dispositivo al conducir. una amplia gama de corriente de carga de salida de hasta 4 A CC y el rango operativo de 60 V CC mejoran la robustez del sistema. El dispositivo integra funciones de protección como límite de corriente, apagado térmico y abrazadera de salida. Estas características mejoran la robustez del sistema durante eventos de falla como cortocircuitos. El TPS1HTC100-Q1 implementa un circuito limitador de corriente ajustable que aumenta la confiabilidad del sistema al minimizar la corriente de sobrecarga y reducir la corriente de entrada cuando se accionan grandes cargas capacitivas. El dispositivo proporciona un sensor de corriente de carga preciso que permite diagnósticos de carga mejorados, como carga abierta y detección de sobrecarga, lo que permite un mejor mantenimiento predictivo.




