Este simple oscilador emite una señal que produce, en televisores analógicos (rango de VHF y UHF), un patrón de barras horizontales. El estándar puede ser usado para ajustar la linealidad y el propio aparato para probar la directividad y eficiencia de un sistema de antenas.
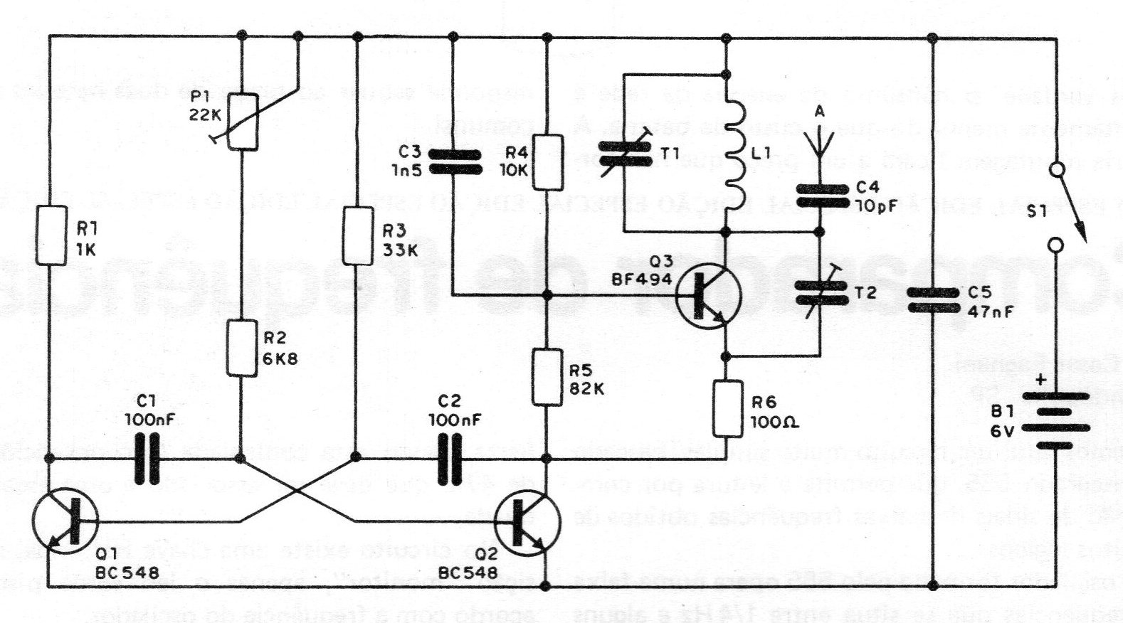
El circuito mostrado en la figura 1 es muy simple, empleando sólo 3 transistores.
Los transistores Q1 y Q2 forman un multivibrador que produce la baja frecuencia que será responsable de las barras (modulación), la anchura de las barras así como su separación son controladas por la frecuencia de este multivibrador que puede ser ajustada en P1.
Los capacitores C1 y C2 que fijan el valor medio de separación y anchura de las barras pueden ser modificados si el lector así lo desea.
El tercer transistor funciona como un oscilador de RF que tiene su frecuencia determinada por L1 y por el ajuste del trimmer.
El trimmer usado fue retirado de una vieja radio pero, en principio, cualquier trimmer puede ser usado. La bobina L1, con 4 vueltas de hilo 20 de diámetro de 1 cm, sin núcleo, permite llevar el aparato a producir sus señales en el canal 2 o 3.
La antena consiste en un pedazo de hilo de 10 a 15 cm y la alimentación se realiza por 4 pilas o batería de 9 V.
En la figura 2 tenemos una sugerencia para placa de circuito impreso.





