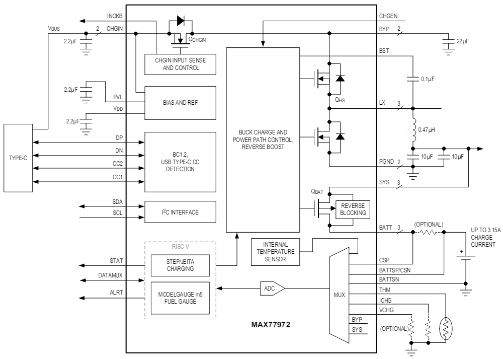
El cargador FET MAX77972 de Analog Devices Inc. es un cargador reductor AccuCharge™ independiente que funciona con un voltaje de entrada de 13,7 V y una protección de hasta 16 V. Este cargador FET admite hasta 3,15 A de corriente de carga. La corriente y la tensión de carga son I2C y configurables mediante pines mediante resistores. El IC MAX77972 admite refuerzo inverso USB On-The-Go (OTG) e incluye un Smart Power Selector™ (SPS). Este dispositivo se carga de forma coordinada con el indicador de combustible para proporcionar control de carga JEITA de 9 regiones de temperatura y carga por etapas. Otras características de protección incluyen regulación térmica de unión, protección contra sobretensión/subtensión y protección contra cortocircuitos. El cargador MAX77972 es ideal para dispositivos de punto de venta (PoS) móviles, parlantes portátiles, estuches de carga de auriculares inalámbricos, bancos de energía, puntos de acceso móviles, dispositivos AR/VR, lectores electrónicos y tabletas.




