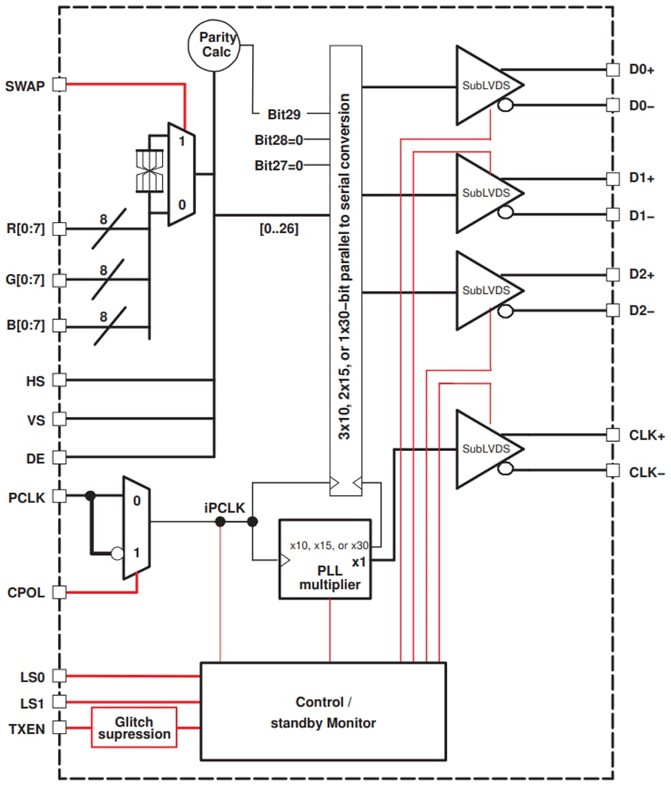
Texas Instruments SN65LVD301 Transmisor de serial a paralelo de 27 bits
Disponible a través de Mouser Electronics, este dispositivo programable de Texas Instruments convierte entradas de 27 bits en señales secundarias diferenciales de baja tensión 1, 2 o 3 (SubLVDS). Sus aplicaciones incluyen wearables, tabletas, teléfonos móviles, juegos, etc.




