Este circuito se recomienda para la protección de objetos pequeños o locales en los que un sensor debe ser tocado obligatoriamente por un intruso, lo que producirá el disparo.
El sensor no puede tener una superficie muy grande, para evitar el disparo errático, lo que ocurre con la captación de ruidos eléctricos ambientales, principalmente provocados por la inducción de tensión de la red.
La placa sensora debe tener una dimensión máxima del orden de 20 x 30 cm y si se usara un trozo de alambre desnudo, no debe tener más de 1 metro de largo.
Una sugerencia de uso consiste en apoyar un objeto protegido sobre la placa o rodearlo con un alambre que seria la antena. Este alambre debe ser desencapado totalmente.
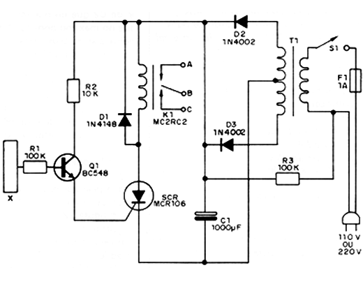
En la figura 1 tenemos el circuito completo de esta alarma.

También en este circuito, el uso de SCR permite que una vez disparado el sistema, sólo puede ser desconectado por la acción directa sobre S1.
El circuito es alimentado por la red local y su consumo en la condición de espera es bajo, pudiendo el mismo quedar permanentemente conectado.
El cable de alimentación al sensor, alambre que va de R1 hasta la placa sensora, no debe tener más de 2 metros de largo y si tuviera que ser mayor debe ser blindado, con la malla a tierra.
Para el caso de los SCR como el TIC106, si hubiera tendencia al disparo o a permanecer conectado, se debe colocar un resistor de 1k a 10k entre el cátodo y la compuerta. El mejor valor debe ser obtenido experimentalmente.
En la figura 2 damos la placa del circuito impreso.

SCR – MCRI106, TIC106 o C106 - SCR
Q1 - BC548 o equivalentes - transistor NPN
D1 - IN4148 ó lN914 - diodo de uso general de silício
D2, D3 - IN4002 ó equivalente - diodos rectificadores
T1 - transformador con primario de acuerdo con la red local y secundaria de 12V x 250mA o más.
K1 - relé para 12V
F1 -fusible de 1A
S1 - interruptor simple
R1, R3 - 100k x 1/8W - resistores (marrón, negro, amarillo)
R2 - 10k x 1/8W - resistor ( marrón, negro, naranja)
Varios: placa de circuito impresa, cable de alimentación, alambres, placa para el sensor, etc.



