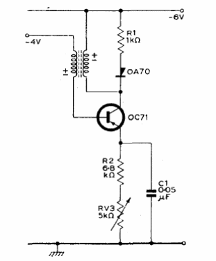
La frecuencia de este oscilador llega a algunos megahertz con el transistor indicado y depende del transformador o bobinas en bastón de ferrita. Pueden usarse transistores modernos.

La frecuencia de este oscilador llega a algunos megahertz con el transistor indicado y depende del transformador o bobinas en bastón de ferrita. Pueden usarse transistores modernos.
