Este receptor puede captar las estaciones de FM locales y en el rango de VHF aviones, servicios públicos, etc. El circuito es muy sensible y utiliza amplificador integrado con buena potencia para excitar un altavoz.
Describimos un pequeño receptor super-regenerativo para la banda de VHF y FM, conforme la bobina utilizada, con excelente sensibilidad.
El circuito es alimentado por 4 pilas y los componentes usados son comunes, pudiendo algunos hasta ser aprovechados de chatarra.
El circuito utiliza una etapa detectora super-regenerativa que se caracteriza por su gran sensibilidad, aunque la selectividad no es muy grande, lo que dificultará un poco la captación de estaciones débiles en lugares en que existan muchas estaciones cercanas.
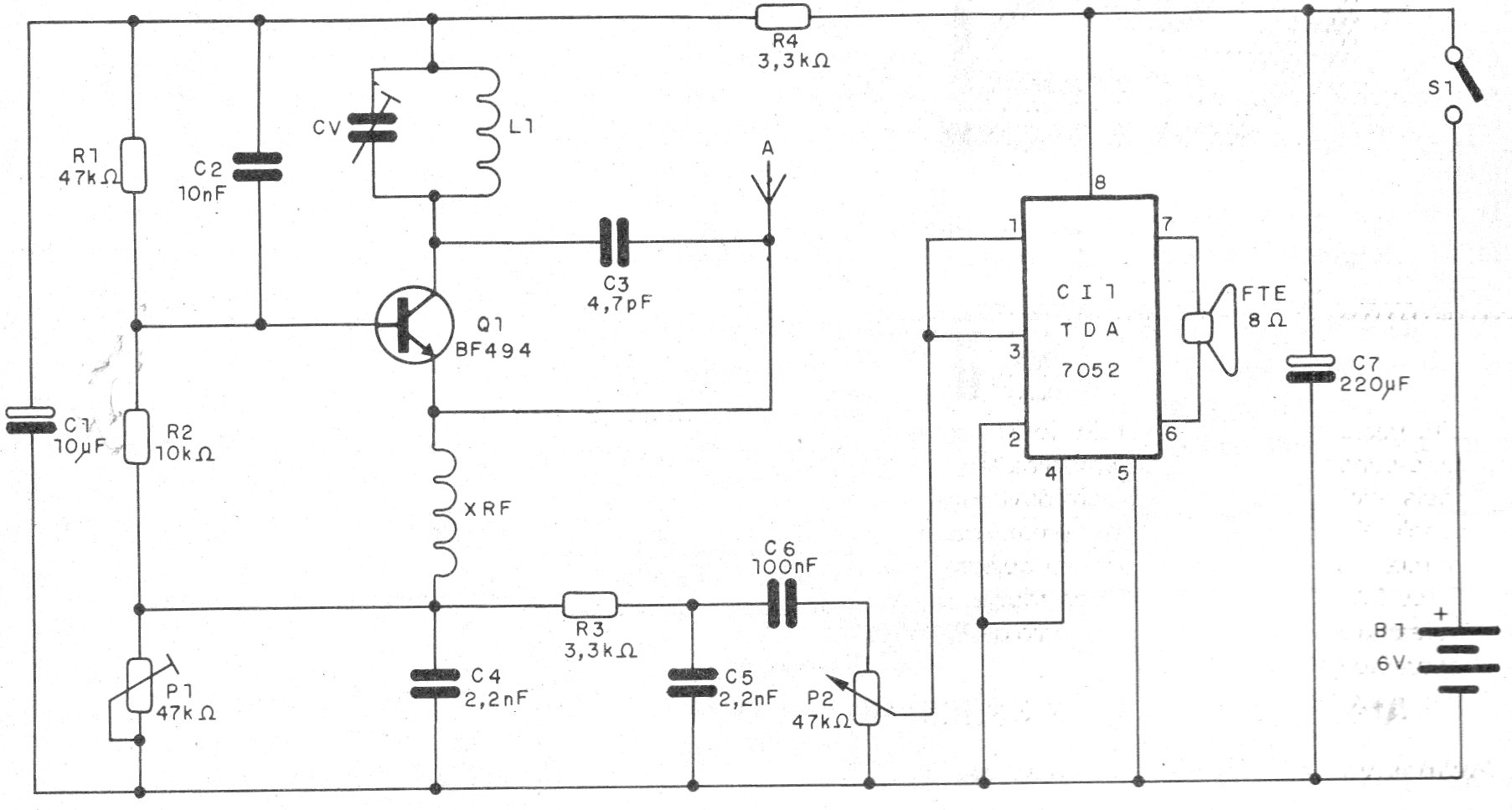
En la figura 1 tenemos el diagrama completo del receptor.
La placa de circuito impreso para el montaje se muestra en la figura 2.
En el montaje, observa la posición del transistor y del circuito integrado, además de la polaridad de los capacitores electrolíticos.
Los resistores son de 1/8 W con cualquier tolerancia y los capacitores electrolíticos para 6 V o más.
Para el rango de FM la bobina consta de 4 espiras de hilo esmaltado 26 o 28 AWG en forma de 1 cm sin núcleo. También se puede utilizar el cable de teléfono rígido (gris).
Para el rango de VHF utilice 2 o 3 espiras del mismo hilo con mismo diámetro.
El receptor sintonizará entonces estaciones entre 100 y 140 MHz.
La antena es del tipo telescópico o un hilo rígido vertical de 40 a 120 cm de longitud.
XRF puede ser elaborado enrollando 40 a 50 vueltas de alambre esmaltado bien fino (30 o 32) en un palillo de dientes.
El capacitor variable debe ser del tipo aprovechado en radios FM fuera de uso, con baja capacitancia, no debiendo ser confundido los tipos usados en radios AM que son de mayor capacitancia.
Para usar, ajuste al mismo tiempo CV y P1 para una mejor recepción y el volumen en P2.
Lista de material
CI-1 - TDA7052 - circuito integrado
Q1 - BF494 - transistores NPN de RF
L1 - Bobina - ver el texto
CV - capacitor variable - ver texto
XRF - Choque de 47 a 100 uH - ver texto
FTE - 4 ó 8 ohms - Altavoz
S1 - Interruptor simple
B1 - 4 pilas pequeñas
A - antena - ver texto
P1 - 47k ohms - potenciómetro
P2 - 47k ohms - potenciómetro
R1 - 47 k ohms - resistor - amarillo, violeta, naranja
R2 - 10 k ohms - resistor - marrón, negro, naranja
R3, R4 - 3k3 ohms - resistores - naranja, naranja, rojo
C1 - 10 uF - capacitor electrolítico
C2 - 10 nF - capacitor de cerámica
C3 - 4,7 pF - capacitor de cerámica
C4, C5 - 2n2 F - capacitores cerámicos o poliéster
C6 - 100 nF - capacitor de cerámica o poliéster
C7 - 100 uF - capacitor electrolítico
Varios:
Placa de circuito impreso, soporte de pilas, caja para montaje, hilos, soldadura, etc.





