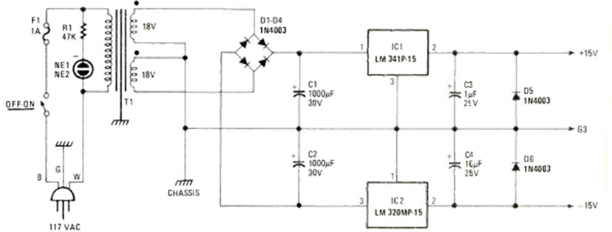
Esta fuente se encontró en un proyecto Electronics Experimenter de edición especial de 1981. Utiliza un transformador con dos devanados de 15 V, y es adecuado para el preamplificador del circuito anterior.
Este relé de luz o sobre, según las posiciones del LDR y de P1 es extremadamente sensible, pues utiliza...
Este simple circuito puede medir temperaturas con cierta precisión, dependiendo sólo de cómo se...
Las experiencias que involucran electricidad y química son atractivas, principalmente aquellas en las que...