Imagíneselo. Un aparato que imita el canto de un pájaro, con tanta perfección, que si se esconde en una caja, en una fachada o en un árbol no se diferenciará de uno de verdad. Con este simple circuito se pueden hacer algunos juegos interesantes.
¿Cómo un aparato electrónico puede imitar el canto de un pájaro?
Ciertamente, el lector debe de sentir curiosidad, sin saber qué ruidos de diversos tipos pueden ser sintetizados con facilidad por circuitos electrónicos y, a su vez, con tanta perfección que sería muy difícil distinguir un sonido artificial de su homólogo verdadero natural.
Lo que proponemos en este montaje es un divertido pájaro cantor, un circuito que pronuncie el piar de un pájaro con perfección, pudiendo ser confundido con facilidad. El piar del pájaro puede ser variado de acuerdo con un ajuste del circuito.
Introduzca el circuito en una caja y haga funcionar e! circuito sin abrir dicha caja; la persona que lo escuche sin duda podrá ser engañada.
Apueste con sus amigos el tipo de pájaro que canta dentro de la caja; seguro de que ninguno lo va a adivinar. Fig. 1.

Cómo funciona
El pájaro no es nada más que un oscilador Hartley modificado, con recursos que hacen intermitentes las señales producidas. Esta intermitencia es la que produce con sus intervalos el piar del pájaro.
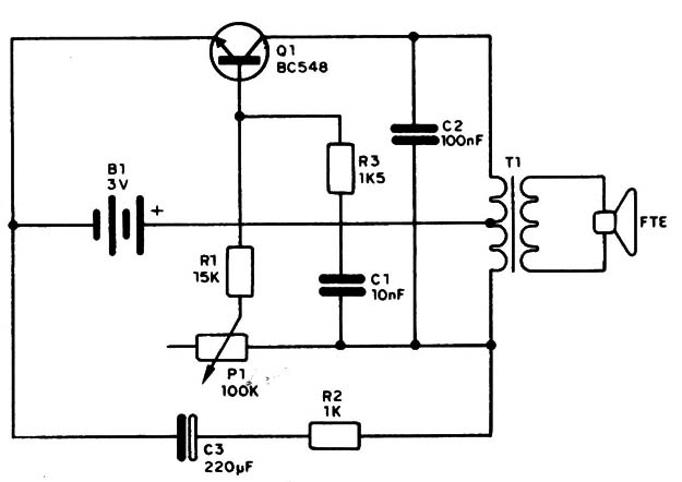
En la fig. 2 se muestra al circuito básico de nuestro pájaro.

El condensador C1 y el C2 determinan el timbre del canto del pájaro junto con el primario del transformador. Para un canto más agudo, por ejemplo, C1 y C2 pueden ser reducidos de valor. Un ajuste fino de esta frecuencia que da el canto del pájaro, hace que pueda ser variado.
El condensador C3, electrolítico, determina los intervalos en el piar así como su duración. Usamos en el prototipo una capacidad de 220 ,uF, pero el lector puede hacer experiencias interesantes variando dichos valores a partir de 10 µF con lo cual obtendrá divertidos cantos.
La alimentación se realiza con dos pilas pequeñas de 1,5 V. para obtener 3V., de modo que el montaje resulte pequeño y portátil.
Montaje
Vamos a disponer primeramente del circuito impreso donde realizaremos el montaje. No es necesario disponer al principio del altavoz y del soporte de pilas. Por medida de economía, no se usa un interruptor general, lo que significa que entonces hay que retirar las pilas del soporte. Si se quiere, puede incorporarse dicho interruptor.
En la fig. 3 se da el. circuito completo del pájaro.

Damos a continuación algunos consejos para realizar el montaje, así como la secuencia que se debe seguir:
a) Suelde en primer lugar el transistor 01, que puede ser un BC548. Equivalentes suyos son el BC237, BC238 y BC547, que también pueden ser usados. La posición de este transistor debe de ser con la parte plana hacia arriba.
b) El transformador es el siguiente componente que debe ser soldado, (T1). Este transformador puede ser retirado de algún aparato Viejo de que pueda disponer el lector. Es el único componente crítico del montaje, pues en caso de que no sea de las características adecuadas, el pájaro no va a cantar de la forma esperada.
c) A continuación suelde las tres resistencias cuyos valores dependen de los colores que indiquen las franjas de las mismas y que se mencionan en la
d) El condensador electrolítico se conectará de acuerdo a su polaridad, que viene indicada. Su valor puede ser diferente al indicado pero variándolo se cambiará el canto del pájaro.
e) Los dos condensadores cerámicos pueden ser conectados sin tener cuidado de ninguna polaridad. C1 puede venir como 103 y C2 como 104. Suelde estos componentes con rapidez, pues un calor excesivo puede dañarlos.
f) EI último componente que será soldado es el potenciómetro o resistencia variable. Posiblemente, el lector deba abrir un poco sus terminales para poder fijarlo bien: hágalo con cuidado..EI valor de este componente puede estar comprendido entre 47 y 100 k.
A continuación se sueldan los componentes externos.
En primer lugar, conectamos el altavoz, que debe de ser de 8 Ohmios y de cualquier tamaño, aunque interesa que sea pequeño. Después, se suelda el soporte de la pila, teniendo cuidado de que su polaridad sea la correcta.
Completado el montaje, se procede a comprobar su funcionamiento.
Prueba y uso
Coloque las pilas en el soporte. Si el montaje ha sido bien realizado, inmediatamente el pájaro comenzará a piar. Ajústelo con el potenciômetro P1 de acuerdo al timbre de canto que desee.
Para usar eI pájaro existen diversas posibilidades: la primera que sugerimos es introducirlo en una caja de zapatos para engañar a nuestros amigos, de modo que tendrán que adivinar de qué tipo de pájaro se trata.
Otra posibilidad es como elemento decorativo, introduciéndolo en una jaula, como se indica en la fig. 4.

Q1. BC548 o equivalente. Transistor NPN de uso general.
T1. Transformador de salida para transistores.
P1. Resistencia variable de 100 k.
B1. Dos pilas pequeñas de 1,5 V.
FTE. Altavoz de 8 Ω
C1. 10 nF (103). Capacitor cerámico.
C2. 100 nF (104). Capacitor cerámico.
C3. 220 F x 6 V. Capacitor electrolítico.
R7. 15 k x 1/8 W. Resistor (marrón, verde, naranja).
R2. 1K5 x 1/8 W. Resistor (marrón, verde, rojo).
R3. 1k x 1/8W. Resistor (marrón, negro, rojo).



