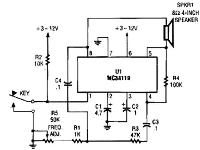
Este circuito de frecuencia variable se encontró en una revista Popular Electronics de la década de 1990. El circuito emite a un pequeño altavoz y puede alimentarse con tensiones de hasta 3 V.
En la figura 1 tenemos un órgano electrónico de juguete que puede tanto servir para divertir a los niños...
La acción rápida de conmutación del 4093 ayuda a obtener un circuito de interruptor nocturno que no se...
Girando un pequeño motor con la ayuda de un volante, producimos un sonido similar al de una sirena...