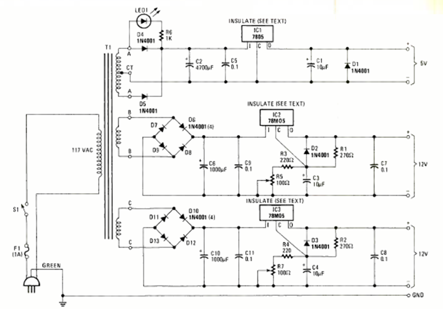
Esta fuente de alimentación de banco tiene 3 salidas de voltaje que se pueden utilizar simultáneamente. Lo encontramos en la sección de Electronics Experimenter Special Projects de 1983. Los circuitos integrados deben estar equipados con disipadores de calor.




