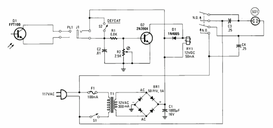
Este circuito enciende automáticamente el televisor cuando se enciende el VCR. Se puede adaptar para otros fines, ya que la versión es antigua, habiendo sido publicada en la edición de Electronics Experimenter Special Projects de 1981.
En la figura 1 tenemos un órgano electrónico de juguete que puede tanto servir para divertir a los niños...
La acción rápida de conmutación del 4093 ayuda a obtener un circuito de interruptor nocturno que no se...
Girando un pequeño motor con la ayuda de un volante, producimos un sonido similar al de una sirena...