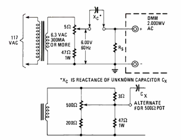
Este circuito se basa en la reactancia capacitiva y se encontró en la revista de Electronics Experimenter Special Projectsde 1981. Se debe realizar una tabla de calibración con capacitores conocidos.

Este circuito se basa en la reactancia capacitiva y se encontró en la revista de Electronics Experimenter Special Projectsde 1981. Se debe realizar una tabla de calibración con capacitores conocidos.
