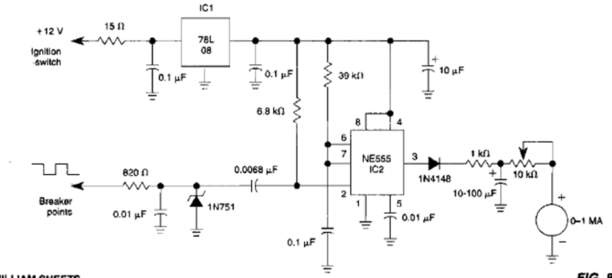
Este circuito de instrumento analógico se encontró en un William Sheets de la década de 1990. Los componentes son comunes y solo son compatibles con vehículos con interruptores mecánicos (circuit breaker).
En la figura 1 tenemos un órgano electrónico de juguete que puede tanto servir para divertir a los niños...
La acción rápida de conmutación del 4093 ayuda a obtener un circuito de interruptor nocturno que no se...
Girando un pequeño motor con la ayuda de un volante, producimos un sonido similar al de una sirena...