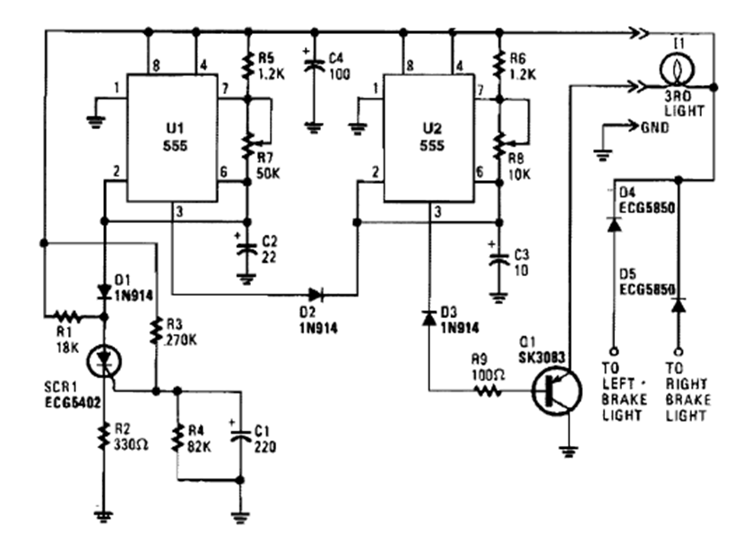
Este circuito se obtuvo de la publicación PE Hobbyist Electronics de 1980. El circuito se basa en el 555, es fácil de ensamblar y puede utilizarse para controlar las luces de freno.
Este relé de luz o sobre, según las posiciones del LDR y de P1 es extremadamente sensible, pues utiliza...
Este simple circuito puede medir temperaturas con cierta precisión, dependiendo sólo de cómo se...
Las experiencias que involucran electricidad y química son atractivas, principalmente aquellas en las que...