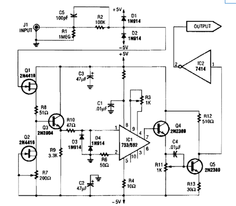
Este circuito para frecuencias de hasta 100 MHz y una impedancia de entrada de 1 Mohm se obtuvo de la Enciclopedia de Circuitos Electrónicos, Volumen 5, de 1995. El circuito utiliza como base un circuito operativo de la época.
Este relé de luz o sobre, según las posiciones del LDR y de P1 es extremadamente sensible, pues utiliza...
Este simple circuito puede medir temperaturas con cierta precisión, dependiendo sólo de cómo se...
Las experiencias que involucran electricidad y química son atractivas, principalmente aquellas en las que...