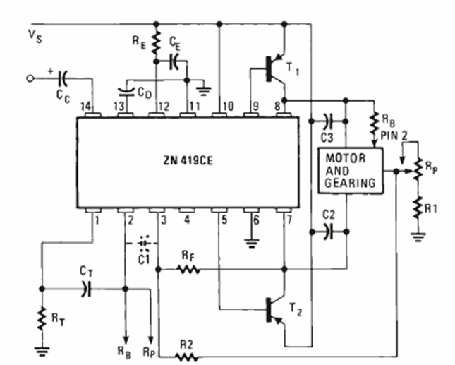
Utilizando un ZN419CE este circuito fue encontrado en la revista Electronics Experimenter Special Projects de 1981. La corriente del motor depende básicamente de T1 y T2.
En la figura 1 tenemos un órgano electrónico de juguete que puede tanto servir para divertir a los niños...
La acción rápida de conmutación del 4093 ayuda a obtener un circuito de interruptor nocturno que no se...
Girando un pequeño motor con la ayuda de un volante, producimos un sonido similar al de una sirena...