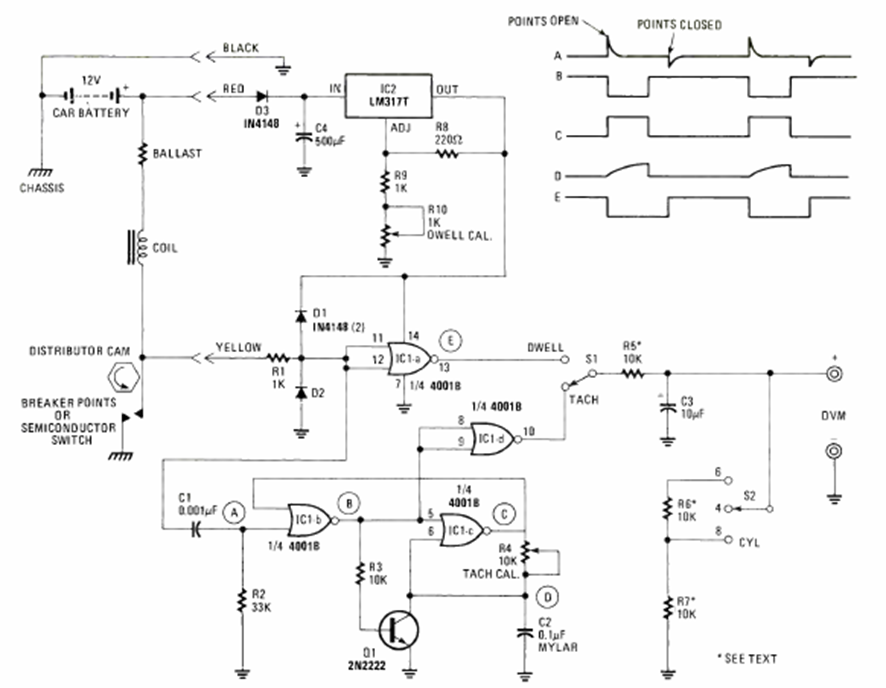
Este circuito para coches antiguos con control de encendido mecánico fue encontrado en la revista Electronics Experimenter Special Projects de 1983. El circuito utiliza componentes comunes y funciona para automóviles de 12 V.
En la figura 1 tenemos un órgano electrónico de juguete que puede tanto servir para divertir a los niños...
La acción rápida de conmutación del 4093 ayuda a obtener un circuito de interruptor nocturno que no se...
Girando un pequeño motor con la ayuda de un volante, producimos un sonido similar al de una sirena...