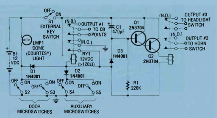
Este circuito se encontró en el Electronics Experimenter Handbook de 1961. El circuito utiliza sensores de puerta y otros. Se alimenta con 12 V de la batería del coche.
En la figura 1 tenemos un órgano electrónico de juguete que puede tanto servir para divertir a los niños...
La acción rápida de conmutación del 4093 ayuda a obtener un circuito de interruptor nocturno que no se...
Girando un pequeño motor con la ayuda de un volante, producimos un sonido similar al de una sirena...