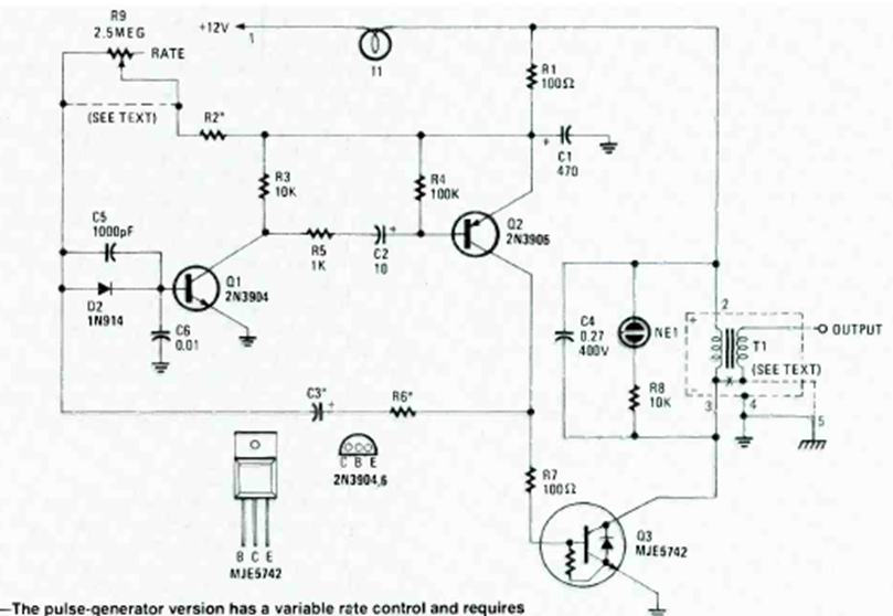
Encontrado en la edición especial de 1990 de la revista Radio Electronics Experimenter, este circuito utiliza una bobina de encendido de automóvil. Se pueden realizar ajustes según la bobina.
Con la configuración de la figura 1 es posible aumentar la corriente de salida de una fuente con...
Con este circuito podemos accionar un relé a partir de señales muy débiles de audio o de corriente...
En realidad se trata de un juguete o circuito didáctico que indica cuando las respuestas correctas son...