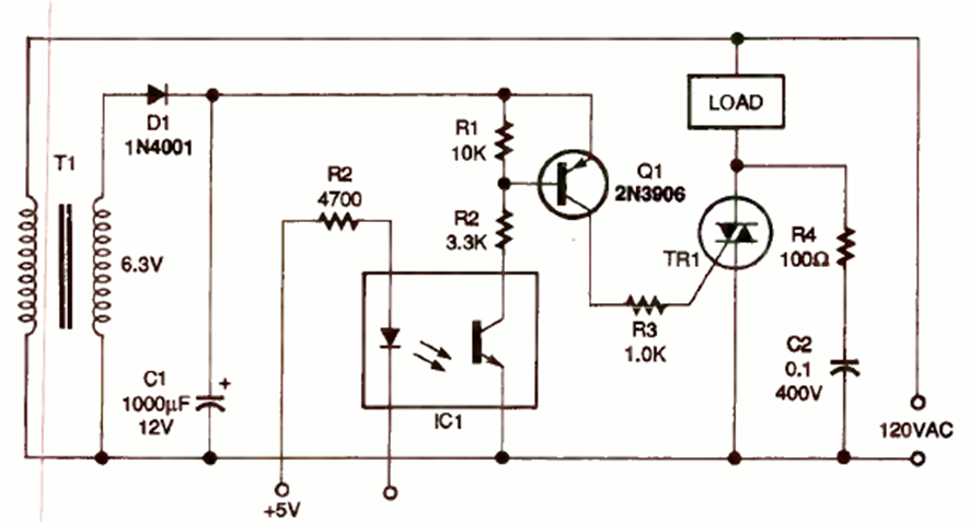
Este shield fue encontrado en la edición de junio de 1995 de la revista Electronics Now. El circuito utiliza un transformador de baja potencia y el triac debe estar equipado con un disipador de calor.
Este es un simple montaje didáctico que se puede realizar sobre la base de un puente de terminales o...
Si usted tiene miedo de conectar los aparatos que usted mismo monta directamente en la toma, pues...
Este oscilador puede generar señales de 100 kHz hasta más de 50 MHz dependiendo del cristal usado y del...