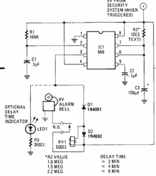
Esta sencilla alarma con solo un circuito integrado 555 salió en la Radio Electronics Experimenter Special Projects de 1981. El circuito activa un relé y la energía debe suministrarse en consecuencia a ese relé.

Esta sencilla alarma con solo un circuito integrado 555 salió en la Radio Electronics Experimenter Special Projects de 1981. El circuito activa un relé y la energía debe suministrarse en consecuencia a ese relé.
