Esta alarma luminosa de enclavamiento se encontró en la Enciclopedia de Circuitos Electrónicos de 1995, Volumen 5. El circuito se alimenta con 12 V para proporcionar una señal a una etapa de potencia.
Este circuito utiliza los flip-flops del circuito anterior para implementar un contador binario de 3...
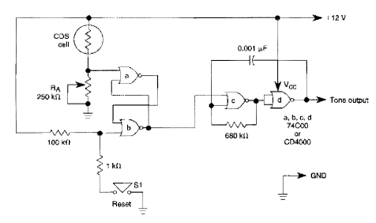
Este circuito fue encontrado en una edición de 1987 de la revista Hands On Electronics de Estados...
Este circuito de detector de paso por cero o cero crossing detector produce un pulso de salida cada...