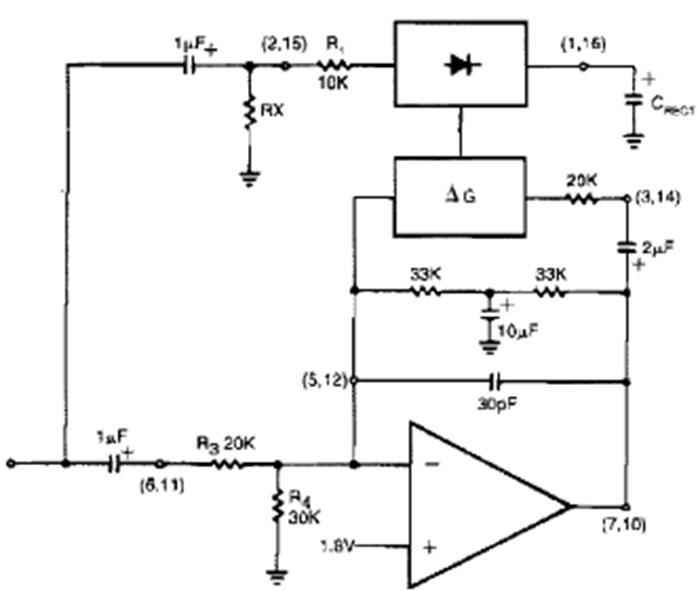
Este ALG, o control automático de nivel de señales de audio, se obtuvo de la revista RF Communications Handbook de 1989. El circuito mantiene la señal entre +14 y +43 dB; el circuito operativo es de propósito general.
Este circuito utiliza los flip-flops del circuito anterior para implementar un contador binario de 3...
Este circuito fue encontrado en una edición de 1987 de la revista Hands On Electronics de Estados...
Este circuito de detector de paso por cero o cero crossing detector produce un pulso de salida cada...