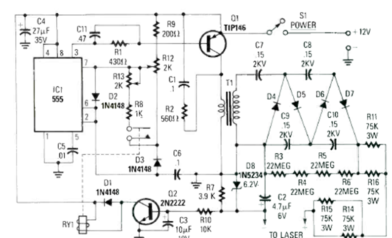
Esta fuente de alta tensión para tubos láser de gas se encontró en el número especial de 1990 de la revista Radio Electronics. El circuito consta de un inversor con multiplicador de tensión.
Este circuito utiliza los flip-flops del circuito anterior para implementar un contador binario de 3...
Este circuito fue encontrado en una edición de 1987 de la revista Hands On Electronics de Estados...
Este circuito de detector de paso por cero o cero crossing detector produce un pulso de salida cada...