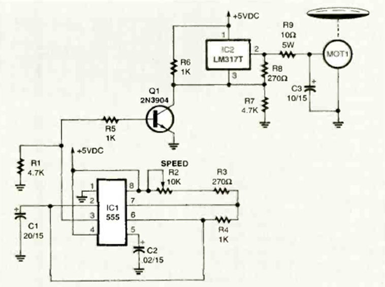
Para experimentos con un disco giratorio a diferentes velocidades, la edición de abril de 1998 de la revista Electronics Now sugiere este control de motor PWM. La corriente con el LM317 es de 1,5 A como máximo.
Este circuito utiliza los flip-flops del circuito anterior para implementar un contador binario de 3...
Este circuito fue encontrado en una edición de 1987 de la revista Hands On Electronics de Estados...
Este circuito de detector de paso por cero o cero crossing detector produce un pulso de salida cada...