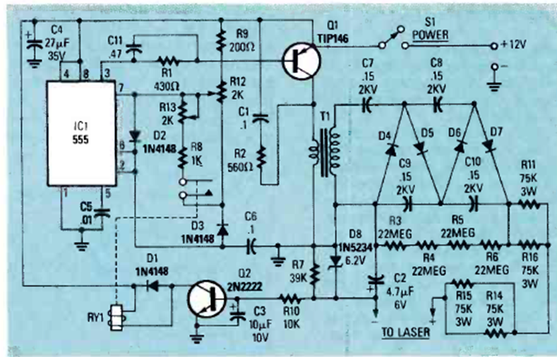
Esta fuente láser HeNe se encontró en la edición de marzo de 1989 de la revista Radio Electronics. Esta fuente generaba unos pocos miles de volts para la ignición del gas.
Este circuito utiliza los flip-flops del circuito anterior para implementar un contador binario de 3...
Este circuito fue encontrado en una edición de 1987 de la revista Hands On Electronics de Estados...
Este circuito de detector de paso por cero o cero crossing detector produce un pulso de salida cada...