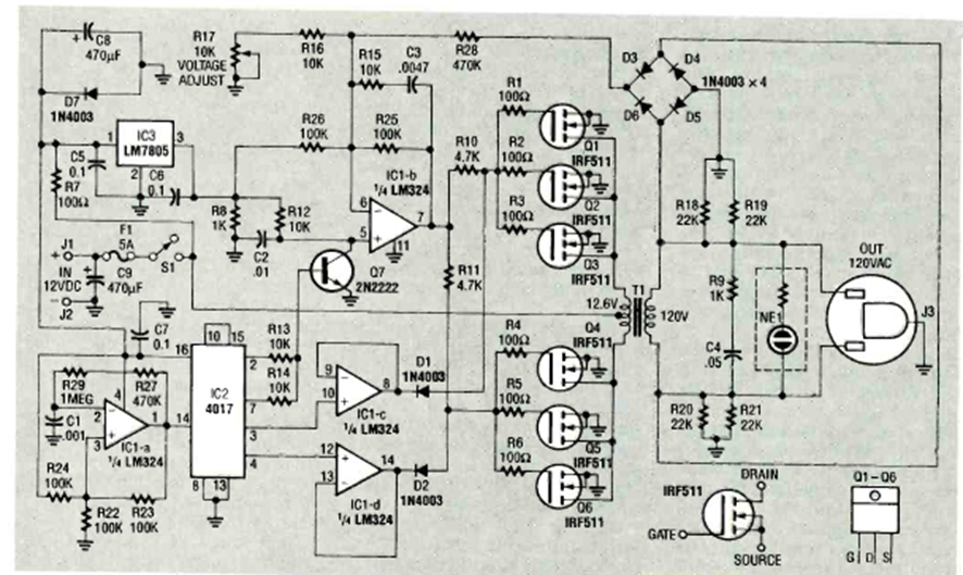
Este potente inversor proporciona una señal sinusoidal de alta calidad. Lo encontré en una Radio Electrónica de Abril de 1991. La potencia de salida es de 40 W.
Encontrado en una documentación de Philips de 1967, este circuito está destinado a aplicaciones con TV...
Este circuito es de la documentación de 1973. El transformador tiene 500 mA de corriente y el...
Este circuito secuencial con un acoplador óptico se encontró en una Popular Electronics de los...