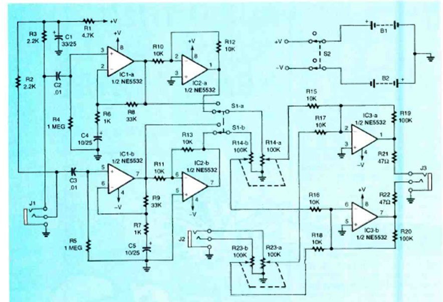
Este circuito fue encontrado en la edición de septiembre de 1997 de la revista Electronics Now. El circuito es para auriculares de baja impedancia alimentados por dos baterías.
Encontrado en una documentación de Philips de 1967, este circuito está destinado a aplicaciones con TV...
Este circuito es de la documentación de 1973. El transformador tiene 500 mA de corriente y el...
Este circuito secuencial con un acoplador óptico se encontró en una Popular Electronics de los...