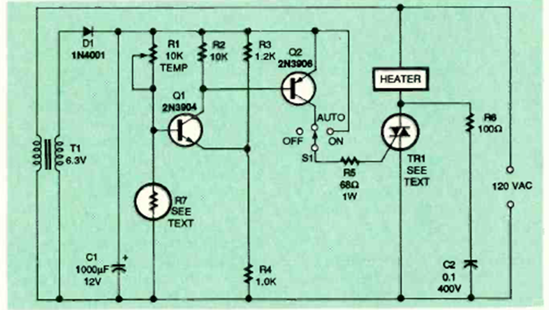
Este circuito se obtuvo de la revista Electronics Now de julio de 1995. El triac depende de la corriente del elemento calefactor y el sensor determinará el potenciómetro de ajuste.
Encontrado en una documentación de Philips de 1967, este circuito está destinado a aplicaciones con TV...
Este circuito es de la documentación de 1973. El transformador tiene 500 mA de corriente y el...
Este circuito secuencial con un acoplador óptico se encontró en una Popular Electronics de los...