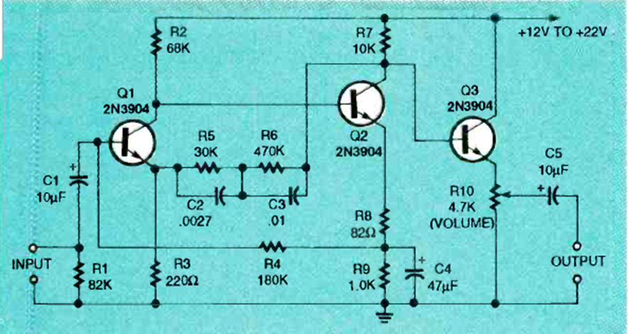
Este circuito preamplificador para cartuchos de tocadiscos se encontró en la edición de marzo de 1994 de la revista Electronics Now. Es compatible con cartuchos magnéticos.
Encontrado en una documentación de Philips de 1967, este circuito está destinado a aplicaciones con TV...
Este circuito es de la documentación de 1973. El transformador tiene 500 mA de corriente y el...
Este circuito secuencial con un acoplador óptico se encontró en una Popular Electronics de los...