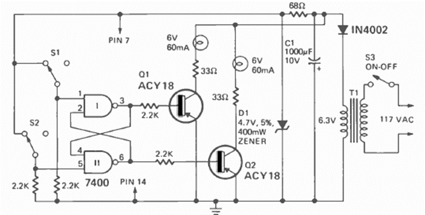
Este circuito TTL lo encontramos con el 7400 en la revista Radio Electronics de enero de 1975. La alimentación debe ser acorde con el relé recordando que el TTL debe recibir 5 V que viene dado por la resistencia de 68 ohms de este circuito.
Encontramos este circuito en una documentación francesa antigua. El transistor usado es poco común...
Este pequeño radio experimental, muy simple, capta bien las estaciones locales de la banda de...
Encontramos este circuito en una documentación de National Semconductor. Para la banda de ondas...