Este circuito lo encontramos en una Popular Electronics de los años 90. El circuito es para cápsulas de dos terminales. La frecuencia depende de los resistores R1 y R2 y también del capacitor C3.

Driver piezoeléctrico 3
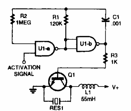
Este circuito lo encontramos en una Popular Electronics de los años 90. El circuito es para cápsulas de dos terminales. La frecuencia depende de los resistores R1 y R2 y también del capacitor C3.
