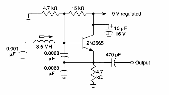
Encontrado en una documentación estadounidense de la década de 1990, este circuito puede generar señales de hasta unas pocas decenas de megahertz. El transistor debe ser adecuado para altas frecuencias.

Oscilador de Clapp
Encontrado en una documentación estadounidense de la década de 1990, este circuito puede generar señales de hasta unas pocas decenas de megahertz. El transistor debe ser adecuado para altas frecuencias.
