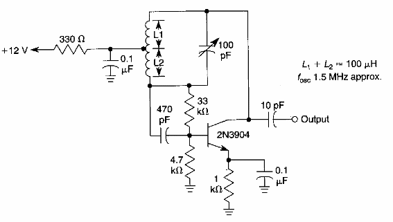
Este circuito se encontró en documentación estadounidense antigua. El transistor es de propósito general y el valor nominal de la bobina es de 1,5 MHz. Enrolle 50 + 50 vueltas de cable 28 en una varilla de ferrita a 1 MHz.

Oscilador Hartley modificado



