Vox es el nombre dado a un interruptor accionado por sonido. Podemos usarlo en automatismos, alarmas y otras aplicaciones en las que se requiere un comando de voz. El circuito es simple y sensible.
En este artículo describimos un interesante proyecto de Vox que dispara un relé al recibir un sonido por un micrófono sensible. El circuito no tiene traba y su alimentación puede ser hecha con tensiones de 9 a 12 V, conforme el relé usado.
La carga máxima controlada dependerá únicamente de los contactos del relé utilizado.
Como funciona
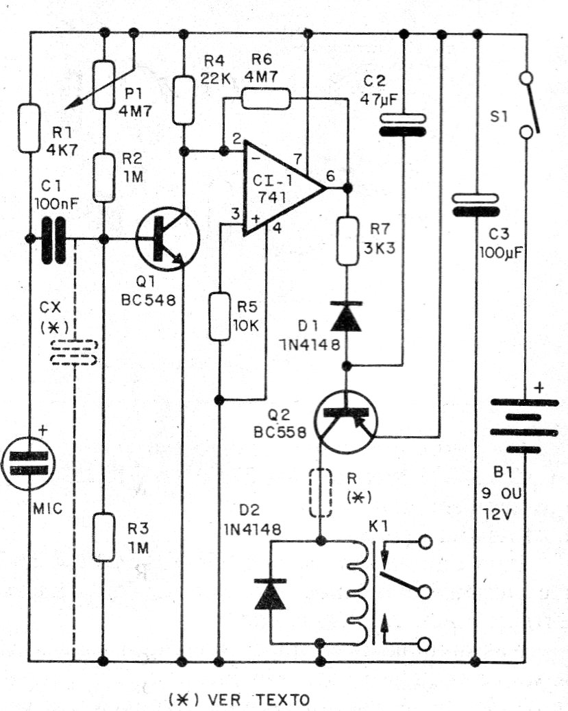
En el paso de entrada tenemos un micrófono de electreto excitando un transistor amplificador. El transistor tiene un control de sensibilidad que consiste en un potenciómetro conectado a su base. La señal amplificada del transistor se lleva a un amplificador operacional 741 cuya ganancia depende de R6.
La salida del amplificador operacional se aplica a un transistor a través de un diodo. El diodo se polariza de tal forma que el transistor conduce en presencia de las señales, cerrando los contactos del relé.
Un capacitor en la base del transistor de accionamiento proporciona una cierta suavidad de accionamiento, evitando repiques o accionamiento del ruido rápido.
Montaje
En la figura 1 tenemos el diagrama completo del Vox.
En la figura 2 tenemos el montaje realizado en una matriz de contactos.
Para un montaje en placa de circuito impreso se puede utilizar el patrón mostrado en la figura 3 como referencia.
El montaje prevé el uso de relés basados en DIL, pero se pueden utilizar otros tipos de relés. En el montaje, observe las posiciones del circuito integrado y de los transistores, así como la polaridad de diodos y capacitores electrolíticos.
Los resistores son de 1/8 W y los capacitores como se indica en la lista de materiales. El resistor R será necesaria si se utiliza relé de 6 V y la alimentación es de 9 V. Su valor estará entre 10 y 22 ohms típicamente. También se pueden utilizar relés de 5 V con corriente de hasta 100 mA.
En la figura 4 mostramos cómo conectar un LED para la realización de las pruebas de accionamiento.

Para probar, basta hablar delante del micrófono y ajustar el potenciómetro de ganancia para que el relé accione con el sonido.
Lista de material
CI-1 - 741 - circuito integrado
Q1 - BC548 - transistores NPN de uso general
Q2 - BC558 - transistores PNP de uso general
D1, D2 - 1N4148 - diodos de uso general
K1 - Relé sensible de 6 a 12 V.
MIC - micrófono de eletreto
P1 - 4,7 M ohms - potenciómetro
S1 - Interruptor simple
B1 - 9 a 12 V - batería o fuente
C1 - 100 nF - cerámico o poliéster
C2 - 47 uF x 12 V - electrolítico
C3 - 100 uF x 12 V - electrolítico
R1 - 4,7 j ohms x 1/8 W-resistor - amarillo, violeta, rojo
R2, R3 - 1 M ohms x 1/8 W- resistores - marrón, negro, verde
R4 - 22 k ohms x 1/8 W - resistor - rojo, rojo, naranja
R5 - 10 k ohms x 1/8 W - resistor - marrón, negro, naranja
R6 - 4,7 M ohms x 1/8 W - resistor - amarillo, violeta, azul
R7 - 3,3 k ohms x 1/8 W - resistor - naranja, naranja, rojo
Ver texto
Varios:
Placa de circuito impreso o matriz de contacto, soporte de pilas, fuente o conector de batería, hilos, soldadura, etc.






