Usted aprieta un interruptor de presión y al soltarlo un grupo de LED se enciende de modo totalmente imprevisible, marcando un valor del mismo modo que en un dado común. En este caso, sin embargo, usted tiene la ventaja de ser imposible forzar cualquier tipo de resultado, ya que el dato electrónico es totalmente a prueba de fraudes.
Aunque el artículo es de 1982, puede ser montado aún con facilidad, pues los componentes son comunes.
Para decidir litigios, en juegos y juegos, nada mejor que utilizar una versión electrónica que hará las decisiones mucho más emocionantes. Simple de montar, este circuito se alimenta con una tensión de 9 V y utiliza circuitos integrados comunes de fácil obtención.
El lector puede utilizar una cajita similar a un dado para dar un aspecto más interesante al aparato, como sugiere la figura 1.
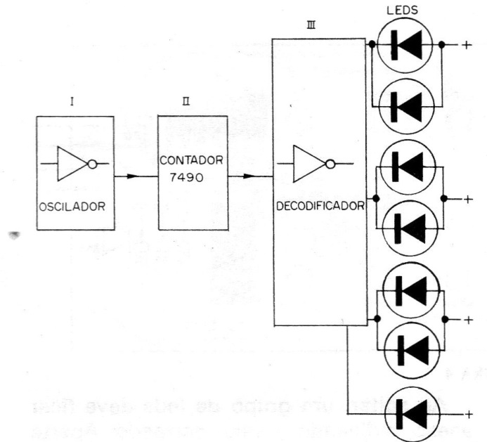
En la figura 2 tenemos un diagrama simplificado de este juego, por donde analizaremos su funcionamiento.
El primer bloque corresponde a un oscilador formado por 2 inversores de los 6 que existen en el integrado 7405. Este oscilador producirá un número imprevisible de pulsos, que depende del modo en que se presione el interruptor, determinando así el número sorteado por el dado.
Las muñecas de este oscilador van al segundo bloque que consiste en un contador con el integrado 7490. Este contador proporcionará una salida que depende del número de pulsos producidos por el paso anterior, estando programado para dividir por 6, ya que éste es el número de posiciones posibles para un dado común.
La salida del sistema integrado 7490 se codifica de manera inapropiada al encender los LED. La decodificación es hecha por el tercer bloque que aprovecha los otros 3 inversores, de los 4 disponibles en el integrado 7405.
En la salida del decodificador se conectan 7 LED de acuerdo con la disposición común de un dado. Estos LED se encenderán en la configuración equivalente a la existente en cada cara de un dado, permitiendo así una lectura más fácil de cualquier resultado sorteado.
MONTAJE
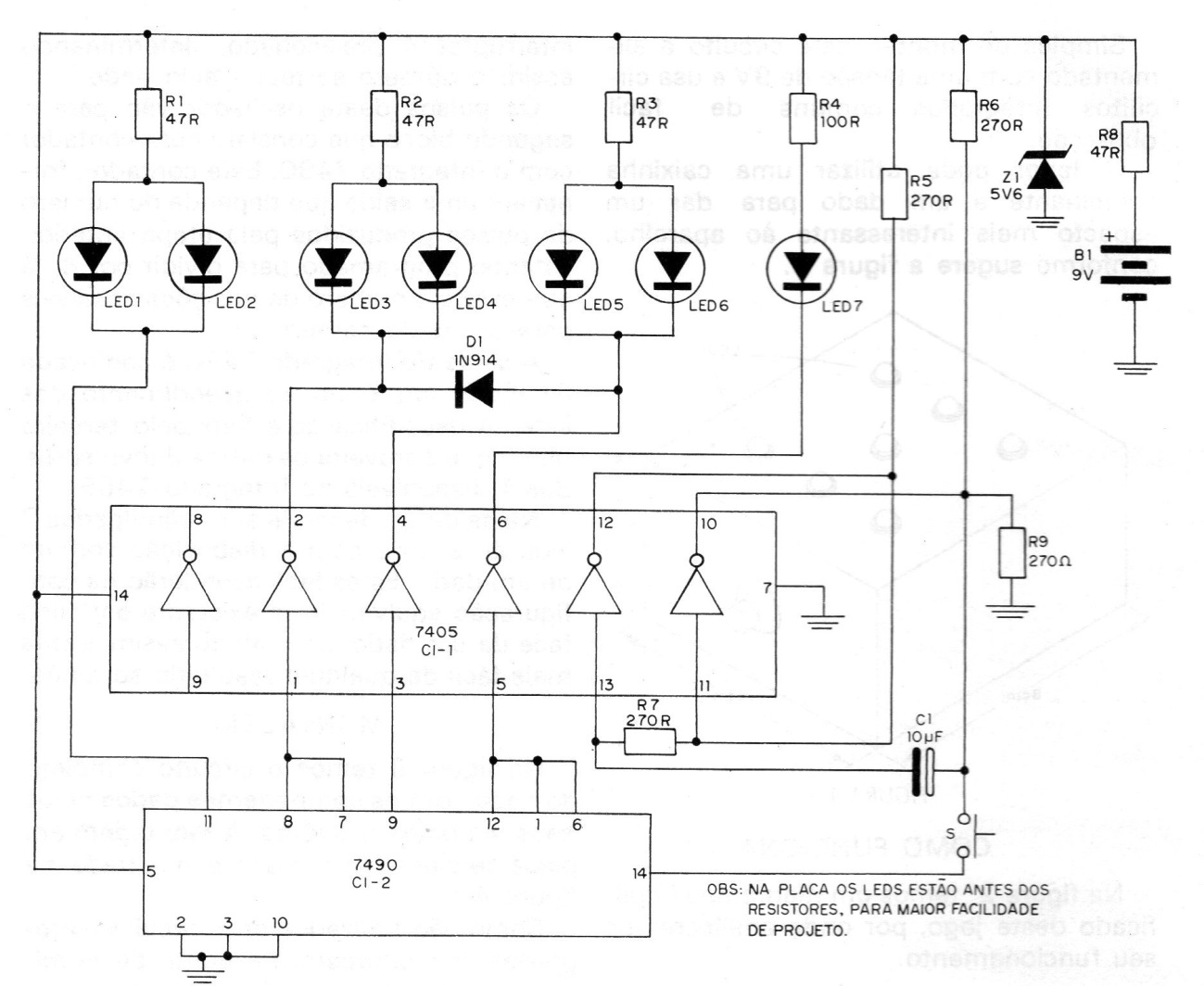
En la figura 3 tenemos el circuito completo del dado con los componentes dados por sus símbolos y valores.
El montaje en placa de circuito impreso se muestra en la figura 4.
Como se utilizan dos circuitos integrados, no se recomienda el montaje en puente de terminales en este caso. Los cuidados principales que se deben tomar con el montaje son los siguientes:
a) Comience soldando los circuitos integrados observando su posición en función de la marca del pino 1. Será rápido en la soldadura y tenga cuidado para que los espejos de soldadura no cortocircuite los terminales del integrado.
b) Los LED deben ser soldados de manera que queden a un nivel más alto en la placa de circuito impreso de modo que salgan por el panel de la caja cuando están fijados. Observe la polaridad de estos componentes que es dada por la parte achatada de su envoltura.
c) El diodo zener Z1 y también D1 tienen polaridad correcta para la conexión a la que es dada por el anillo en su envoltorio. Observe su posición y sea rápido en la soldadura.
d) Los resistores no tienen posición correcta, más sus valores dados por las bandas de color deben ser observados.
e) El único capacitor es electrolítico, por lo que debe observarse su polaridad.
f) Las conexiones externas a la batería y al interruptor se hacen con un hilo flexible de cubierta plástica. Observe la polaridad del conector de la batería.
PRUEBA Y USO
Para probar, conecte la batería al conector. Apriete el interruptor de presión durante unos segundos, soltándolo después. Al soltar, un grupo de LED debe encenderse, indicando el valor sorteado.
Apriete nuevamente y suelte, debiendo otro número (o quién sabe el mismo) ser sorteado. Haga varias experimentos para comprobar que todas las posiciones se obtienen con igual frecuencia, y si todos los LED se encienden.
Lista de material
C1-1 - 7405 - Circuito integrado TTL
CI-2 - 7490 - Circuito integrado TTL
LED1 a LED7 - LEDs verme los comunes
D1 - 1N914 o equivalente - diodo común de silicio
Z1 - 5V6 x 400 mW - diodo zener
R1, R2, R3 - 47 R x 1/8 W - resistores (amarillo, violeta, negro)
R4 - 100 R x 1/8 W - resistores (marrón, negro, marrón)
R5, R6, R7 - 270 R x 1/8 W- resistores (rojo, violeta, marrón)
R8 - 47 R x 1/8 W - resistor (amarillo, violeta, negro)
R9 - 270 R x 1/8 W-resistor (rojo, morado, marrón)
C1 - 10 uF x 12 V - capacitor electrolítico
S - interruptor de presión
B1 - 9 V - batería
Varios: placa de circuito impreso, caja para montaje, hilos, soldadura, etc.







