Este artículo describe el montaje de un preamplificador transistorizado que incluye un control de tono tipo Baxandall de excelente calidad. El circuito es alimentado por una tensión de 24 V que puede venir de fuente o aprovechada del propio amplificador con el que funcionará.
La ganancia de este excelente amplificador es de 20 dB y la impedancia de entrada de 220 k ohms. El refuerzo de graves es de 12 dB y la atenuación de graves de 12 dB, El consumo es de 5 mA.
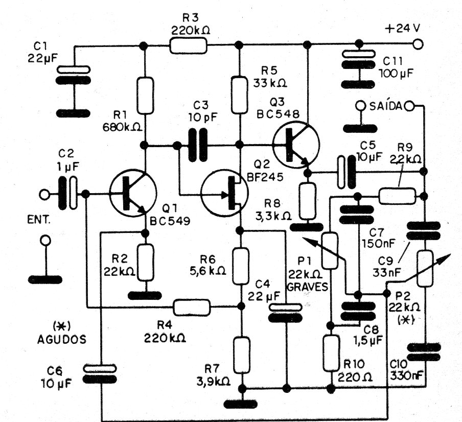
Lo que tenemos en esta configuración son dos transistores bipolares y un transistor de efecto de campo de unión, en una configuración de excelente calidad de sonido. Las señales pasan por Q1 que también recibe la retroalimentación del control de tono, siendo entonces llevados al FET. De él, las señales van para el control de tono y para la salida.
Montaje
En la figura 1 tenemos el diagrama completo del control de tono.
En la figura 2 tenemos la placa de circuito impreso para el montaje del preamplificador.
En el montaje, observe las posiciones de los transistores y la polaridad de los capacitores electrolíticos. Los electrolíticos son para 25 V o más y los demás capacitores pueden ser cerámicos o de poliéster.
Los resistores son de 1/8 W. Los cables de entrada y salida de señales están blindados.
Lista de material
Q1- BC549 - Transistores NPN de bajo ruido
Q2 - BF245 - JFET de uso general
Q3 - BC548 - Transistores NPN de uso general
P1, P2 - 22k ohms - potenciómetros lineales
C1, C4 - 22 uF x 25 V - capacitores electrolíticos
C2 - 1 uF - capacitor electrolítico o poliéster
C3 - 10 pF - capacitor de cerámica
C5, C6 - 10 uF x 25 V - capacitores electrolíticos
C7 - 150 nF - capacitor de cerámica o poliéster
C8 - 1,5 uF x 25 V - capacitor electrolítico
C9 - 33 nF - capacitor de cerámica o poliéster
C10 - 330 nF - capacitor de cerámica o poliéster
C11- 100 uF x 25 V - capacitor electrolítico
R1 - 680 k ohms - resistor - azul, gris, amarillo
R2 - 22 k ohms - resistor - rojo, rojo, naranja
R3, R4 - 220 k ohms - resistores - rojo, rojo, amarillo
R5 - 33 k ohms - resistor - naranja, naranja, naranja
R6 - 5k6 ohms - resistor - verde, azul, rojo
R7 - 3k9 ohms - resistor - naranja, blanco, rojo
R8 - 3k3 ohms - resistor - naranja, naranja, rojo
R9 - 2k2 ohms - resistor - rojo, rojo, rojo
R10 - 220 ohms - resistor - rojo, rojo, marrón
Varios:
Placa de circuito impreso, hilos, soldadura, cables blindados, etc.





