Para los lectores que tienen problemas de recepción de señales de TV en el rango de VHF o aún FM describimos un simple booster transistorizado que puede añadir algunos dB al que llega a la antena. El circuito debe ser intercalado entre la antena y el receptor, lo más cerca posible de la antena para poder funcionar bien.
Por supuesto, ningún circuito puede amplificar señales que no llegan hasta una antena, lo que significa que este amplificador sólo funcionará cuando hay algo para ser amplificado. Así, si el problema del lector es recepción deficiente y no falta de recepción, este circuito puede ayudarle a mejorar la calidad de sonido o imagen.
Lo que tenemos es un simple amplificador transistorizado que puede añadir algunos dB a señales en el rango de 50 a 150 MHz lo que posibilita su operación tanto con señales de la banda de FM como de TV analógica en VHF (Aún en funcionamiento en la época en que el artículo fue escrito.).
Por supuesto, debemos tener en cuenta que en los casos en que los niveles de ruido son muy altos, los ruidos también pueden ser amplificados llevando a una imagen con muchos llovizos. En este caso, la solución, además del uso eventual del amplificador está en el cambio de la antena por una de mayor ganancia.
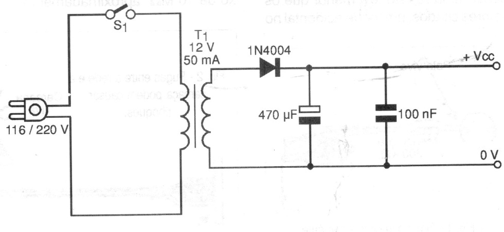
El circuito se alimenta con una tensión de 9 o 12 V con un consumo del orden de 2 mA. Una fuente simple se puede utilizar para el circuito.
COMO FUNCIONA
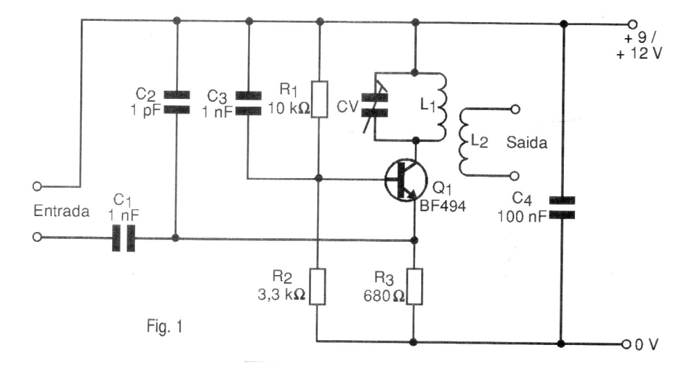
Las señales a ser amplificadas se aplican al emisor de un transistor BF494 conectado en la configuración de base común. La señal amplificada se extrae del colector por un circuito resonante que debe ajustarse en el centro del rango de operación o en la frecuencia del canal que tenga problemas.
El uso de un capacitor variable en esta función permite que el aparato sea reajustado siempre que haya el cambio de canal o el cambio de estaciones en el caso de un receptor de FM. El transistor utilizado originalmente es el BF495 que además de barato es muy fácil de encontrar. Sin embargo, no se trata de un transistor de mayor ganancia o nivel de ruido existiendo tipos mejores que pueden ser experimentados, si el lector tiene la posibilidad.
Los lectores que tengan acceso a material de chatarra pueden experimentar con ventajas transistores usados en selectores de canales de televisores desde que se identifiquen sus terminales y la polaridad. Tales transistores, además de mayor ganancia, tienen menor nivel de ruido. Recordamos que el ruido generado en el propio circuito aparece en la forma de chupete en la imagen.
MONTAJE
En la figura 1 tenemos el diagrama completo del reforzador de señales para TV y FM.
El montaje del aparato se puede hacer en una plaquita de circuito impreso como se muestra en la figura 2.
Sin embargo, los lectores que desean pueden incluso hacer el montaje en puente de terminales cuidando para que los terminales y conexiones sean lo más cortos posibles. Los capacitores usados deben ser todos cerámicos y los resistores de 1/8 W o mayores.
El capacitor CV puede ser cualquier variable aprovechado de una vieja radio FM fuera de uso. No utilice variables de AM pues su mayor rango de capacitancias dificulta la sintonía.
La bobina L1 consta de 9 espiras de hilo entre 24 y 28 en forma sin núcleo de 0,5 cm de diámetro (un tubo de cartón). L2 se enrolla sobre L1 y consta de 2 espiras del mismo hilo. En la figura 3 tenemos el diagrama de una fuente de alimentación para el circuito.
Los terminales de entrada y salida de las señales son de acuerdo con el tipo de cable usado para cintas de 300 ohmios, usando un par de terminales tipo antena / tierra como los encontrados en los televisores más antiguos. Para cables coaxiales de 50 ohms utilice conectores apropiados.
Es interesante instalar el aparato en caja metálica debidamente conectada al negativo de la alimentación de modo que sirva de blindaje.
INSTALACIÓN
El aparato debe estar intercalado entre la antena y el televisor, lo más cerca posible de la antena. Se enciende el televisor, se sintoniza el canal deseado y luego se ajusta CV para que se obtenga la mejor recepción.
Dependiendo de las características del televisor y de los componentes usados, es posible que se requieran cambios en las bobinas. Haga experimentos.
LISTA DE MATERIAL
Semiconductores:
Q1 - BF494 o equivalente - transistores de RF
Resistores: (1 / 8W, 5%)
R1 - 10 k ohms
R2 - 3,3 k ohms
R3 - 680 ohms
Capacitores:
C1, C3 - 1 nF - cerámico
C2 - 1 pF - cerámico
C4 - 100 nF - cerámico
CV - variable de FM - ver texto
Varios:
L1, L2 - Bobinas - ver texto
Placa de circuito impreso, fuente de alimentación, caja para montaje, hilos, soldadura, etc.






