Tweet! Tweet! Los chistes de este pollito electrónico sólo no pueden engañar a la gallina. ¿O pueden? Si el lector también tiene sus dudas, ¿por qué no montar y probar?
En realidad este circuito es similar al pajarito, excepto por pequeñas modificaciones como el aumento de un transformador y la retirada de un electrolítico que alteran en mucho los efectos obtenidos.
De hecho, de un cantar continuo y rápido con variaciones pasamos a obtener chistes cortos y bien espaciados, como un pollito que está perdido.
El reproductor puede utilizar este aparato con diversas finalidades que van desde efectos de sonido en grabaciones hasta juegos. Si el lector lo coloca en una caja, podrá engañar a mucha gente que creerá que en ella existe un pollito de verdad.
FUNCIONAMIENTO
Lo que tenemos aquí es nuevamente un oscilador Hartley, modificado, en que la frecuencia básica del piado es determinada por la inductancia del devanado primario de T2 y el capacitor C2. Las modificaciones en esta frecuencia se realizan en el trimpot P1 para obtener el timbre exacto del pollito.
El intervalo de los chistes y su duración son determinados por un circuito RLC formado por T1, R2 y C3. En T1 lo que se aprovecha es sólo un devanado, el primario, en la determinación del tiempo de cada piado.
La alimentación del circuito se puede hacer con tensiones de 3 o 6 V, pero si el reproductor realmente quiere mucho ruido puede utilizar un amplificador externo más grande. S1 conecta y desconecta el circuito, pero se puede omitir, ya que el consumo de energía es bajo y el aparato se puede apagar con la simpática retirada de las pilas del soporte.
MONTAJE
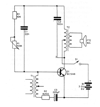
El circuito completo del pollito se muestra en la figura 1.

En la figura 2 tenemos el montaje en puente de terminales.
En la figura 3 tenemos la versión en placa de circuito impreso.
Para obtener éxito con su pollito, el lector debe seguir las siguientes recomendaciones:
a) Observe la posición del transistor Q1 al hacer su soldadura. Vea para qué lado queda vuelta su parte achatada y sea rápido en la soldadura.
b) Tenga cuidado con los transformadores para no invertirlos. Sea rápido en la soldadura, ya que sus terminales son delicados. Es conveniente tener estos transformadores en las manos antes de hacer la placa, ya que varían de tamaño según el fabricante.
c) Al soldar CB el lector debe tener cuidado con su polaridad.
d) Para los demás capacitores, el lector sólo necesita observar sus valores y ser rápido en la soldadura.
e) Los resistores tienen sus valores dados por las bandas coloreadas. Ver la lista de material.
f) El trimpot necesita agujeros de encaje más grandes en la placa para entrar libremente o ser ligeramente ajustado en sus terminales para ser soldado en el puente.
g) Conecte el S1, el soporte de pilas y el altavoz. La polaridad del soporte de las pilas debe ser seguida y la conexión del altavoz se puede hacer con un cable común flexible.
PRUEBA Y USO
Coloque las pilas en el soporte atando a su polaridad. Conecte el interruptor general S1 (si se utiliza).
Ajuste P1. El aparato debe emitir, en determinada posición del ajuste, chistes similares a un pollito. Encuentra la posición que dé el sonido más parecido al pollito. Si tiene dificultades en el ajuste, el lector puede intentar cambiar los capacitores C1 y C2, cambiando sus valores a voluntad hasta conseguir el timbre deseado.
Conforme al tipo de transformador, esta compensación debe ser hecha para conseguir el sonido ideal. El capacitor C3 también puede ser modificado según la duración y el intervalo de los chistes.
LISTA DE MATERIAL
Q1 - BC548 o equivalente - transistores NPN
T1, T2 ~ transformadores de salida para transistores, con primario de 500 ohms a 1 k y secundario de 8 ohmios
P1 - 100 k - trimpot
R1 - 10 k x 1/8 W - resistor (marrón, negro, naranja)
R2 - 820 R x 1/8 W - resistor (gris, rojo, marrón)
C1 - 22 nF - capacitor de cerámica
C2 - 100 nF - capacitor de cerámica o de poliéster
C3 - 220 uF x 6V - capacitor electrolítico
S1 - interruptor simple
FTE - altavoz de 8 ohmios
B1 - 3 o 6 V (2 o 4 pilas pequeñas)
Varios: soporte para 2 o 4 pilas, puente de terminales o placa de circuito impreso, hilos, soldadura, etc.





