Este proyecto es de gran utilidad para el hogar o taller, pues permite controlar el brillo de lámparas incandescentes (no sirve para otros tipos de lámpara), la temperatura de calentadores o la velocidad de motores. El TRIAC soporta corrientes de 4 amperios, lo que significa potencias máximas de hasta 440 W en la red de 110 V y 880 W en la red de 220 V. Para este montaje usted necesitará el siguiente material:
LISTA DE MATERIAL
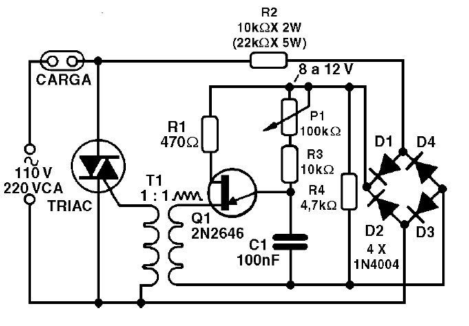
Q1 - 2N2646 - transistores unijunción
TRIAC - TIC206B (110 V) o TIC206D (220 V)
D1 a D4 - 1N4004 - diodo de silicio (110 V) o
1N4007 (220 V)
T1 - TP 1: 1 transformador de pulsos Thornton
R1 - 470 ohms - resistor (amarillo, violeta, marrón)
R2 - 10 k ohms x 2 W (110 V) o 22 k ohms x 5 W (220 V) - resistor de hilo
R3 - 10 k ohms - resistor (marrón, negro, naranja)
R4 - 47 k ohms - resistor (amarillo, violeta, naranja)
C1 - 100 nF - capacitor de poliéster
Varios: placa de circuito impreso, toma para la carga, cable de alimentación, caja para montaje, radiador de calor para el TRIAC, etc.
MONTAJE
En la figura 1 tenemos al diagrama completo del control.
En la figura 2 tenemos la placa de circuito impreso para el montaje.
El transformador de pulso puede ser de fabricación casera si el original no se encuentra. En un bastón de ferrita de 1 cm de diámetro aproximadamente y 5 cm de largo enrole 100 espiras de hilo esmaltado 28 para el primario, y luego sobre este enrollamiento enrolle más de 100 espiras del mismo hilo al secundario.
Para utilizar el aparato es simple: encienda una lámpara en la salida y gire el potenciómetro verificando si el control de la potencia se hace de cero hasta el valor máximo. Si esto no ocurre, cambie el valor de R3 o incluso de C1.
Comprobado el funcionamiento es sólo conectar la carga en la toma y respetar los límites de corriente del aparato.





